Warning:
JavaScript is turned OFF. None of the links on this page will work until it is reactivated.
If you need help turning JavaScript On, click here.
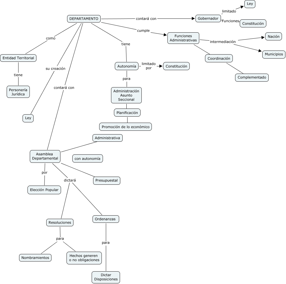
The Concept Map you are trying to access has information related to:
DEPARTAMENTO, Ordenanzas para Dictar Disposiciones, DEPARTAMENTO cumple Funciones Administrativas, Gobernador limitado Ley, Administración Asunto Seccional ???? Planificación, Planificación ???? Promoción de lo económico, Funciones Administrativas ???? Coordinación, Funciones Administrativas intermediación Nación, Resoluciones para Hechos generen o no obligaciones, Funciones Administrativas intermediación Municipios, Resoluciones para Nombramientos