Warning:
JavaScript is turned OFF. None of the links on this page will work until it is reactivated.
If you need help turning JavaScript On, click here.
The Concept Map you are trying to access has information related to:
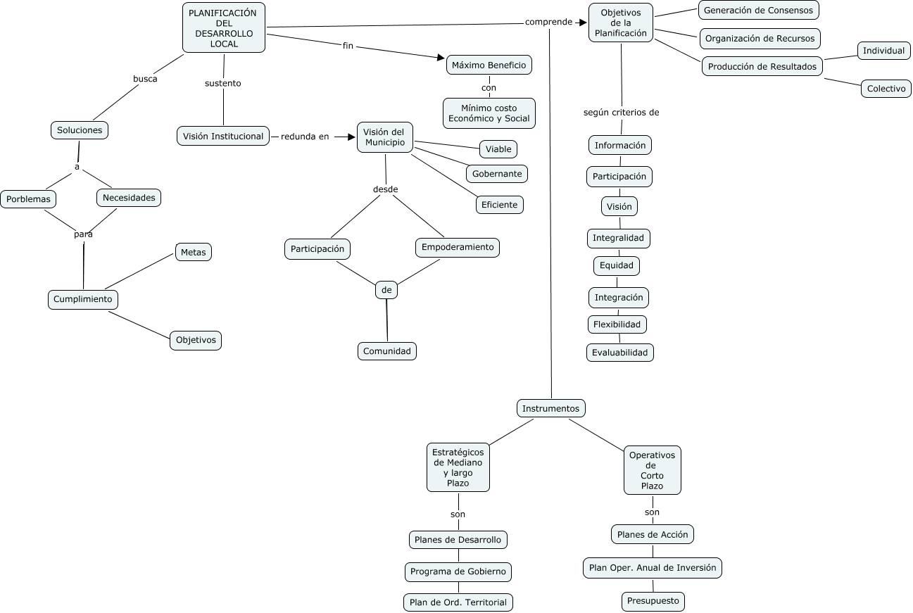
LA PLANIFICACIÓN DEL DESARROLLO LOCAL, Objetivos de la Planificación ???? Producción de Resultados, Visión del Municipio ???? Viable, Soluciones Porblemas, PLANIFICACIÓN DEL DESARROLLO LOCAL comprende Instrumentos, Instrumentos ???? Estratégicos de Mediano y largo Plazo, Empoderamiento ???? Comunidad, Visión del Municipio ???? Gobernante, Participación ???? Comunidad, Empoderamiento ???? de, Equidad ???? Integración