Warning:
JavaScript is turned OFF. None of the links on this page will work until it is reactivated.
If you need help turning JavaScript On, click here.
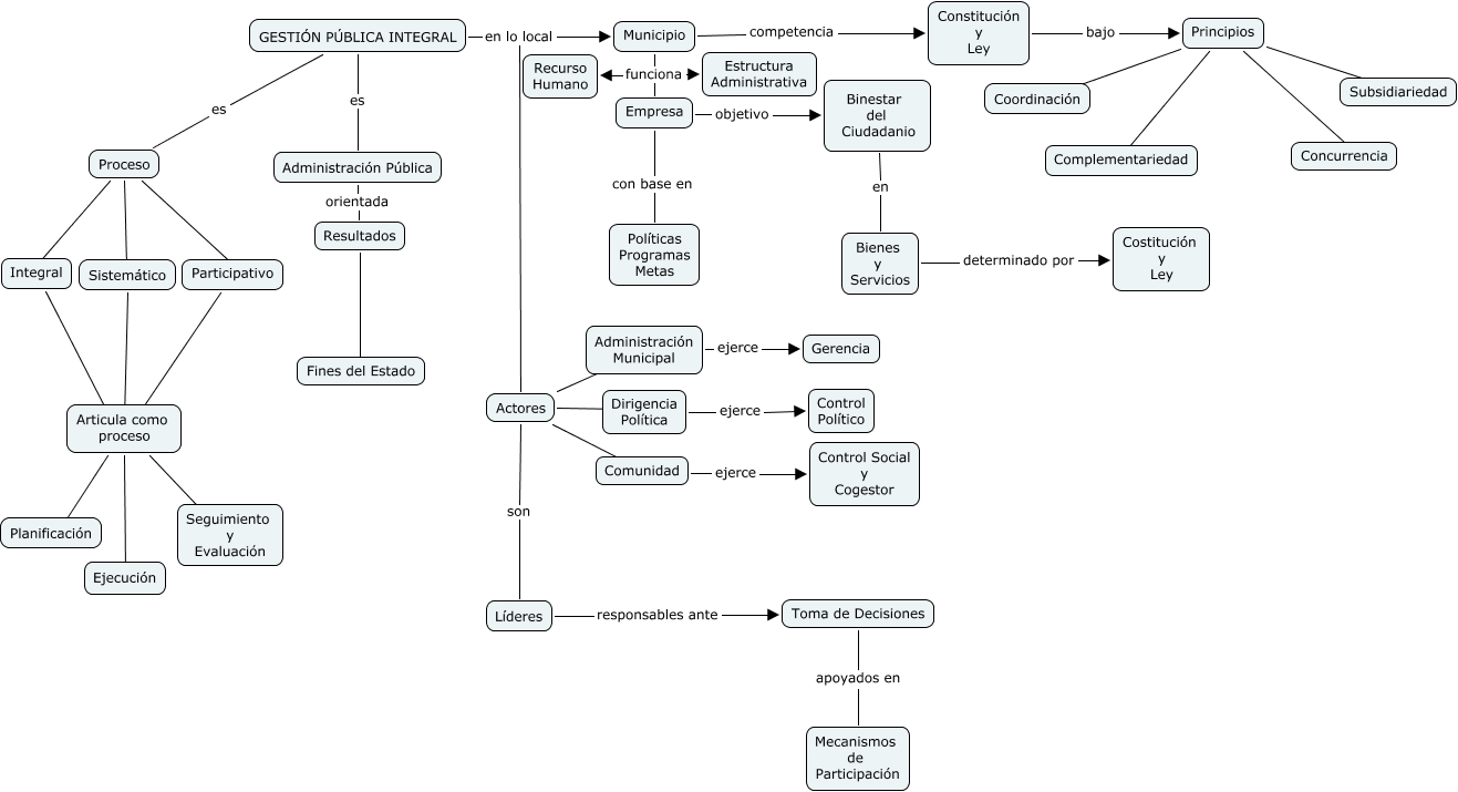
The Concept Map you are trying to access has information related to:
GESTIÓN PÚBLICA INTEGRAL, Resultados ???? Fines del Estado, Actores ???? Comunidad, GESTIÓN PÚBLICA INTEGRAL en lo local Actores, Principios ???? Concurrencia, Articula como proceso ???? Seguimiento y Evaluación, Líderes responsables ante Toma de Decisiones, Dirigencia Política ejerce Control Político, GESTIÓN PÚBLICA INTEGRAL es Proceso, Toma de Decisiones apoyados en Mecanismos de Participación, Actores ???? Dirigencia Política