Warning:
JavaScript is turned OFF. None of the links on this page will work until it is reactivated.
If you need help turning JavaScript On, click here.
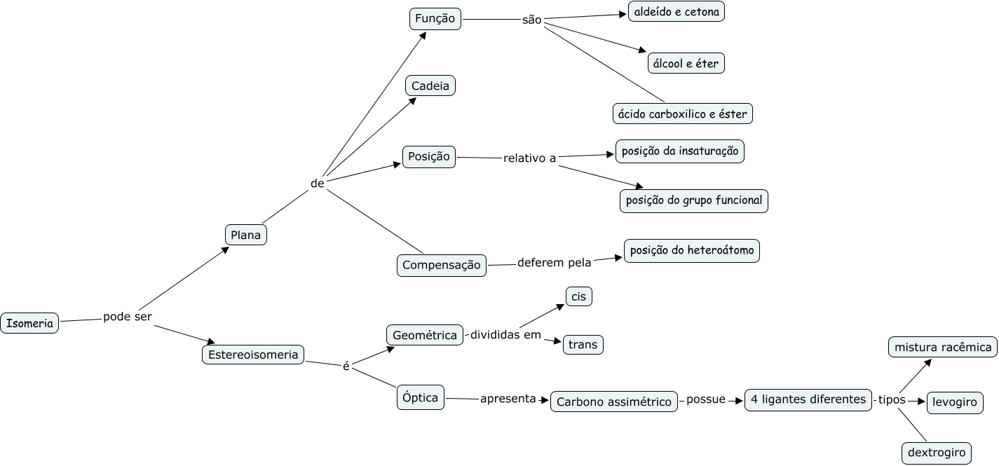
The Concept Map you are trying to access has information related to:
Isomeria, Compensação deferem pela posição do heteroátomo, Função são aldeído e cetona, Isomeria pode ser Estereoisomeria, Geométrica divididas em trans, 4 ligantes diferentes tipos levogiro, 4 ligantes diferentes tipos mistura racêmica, Posição relativo a posição da insaturação, Plana de Função, Posição relativo a posição do grupo funcional, Plana de Cadeia