Warning:
JavaScript is turned OFF. None of the links on this page will work until it is reactivated.
If you need help turning JavaScript On, click here.
The Concept Map you are trying to access has information related to:
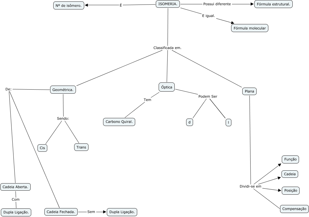
Renata Tokuzumi, Óptica Podem Ser l, Óptica Podem Ser d, Plana Dividi-se em Compensação, Geométrica. Sendo: Cis, Geométrica. De: Cadeia Fechada., Óptica Podem Ser l, Plana Dividi-se em Função, Cadeia Fechada. Sem Dupla Ligação., Cadeia Aberta. Com Dupla Ligação., ISOMERIA. Classificada em. Óptica