Warning:
JavaScript is turned OFF. None of the links on this page will work until it is reactivated.
If you need help turning JavaScript On, click here.
The Concept Map you are trying to access has information related to:
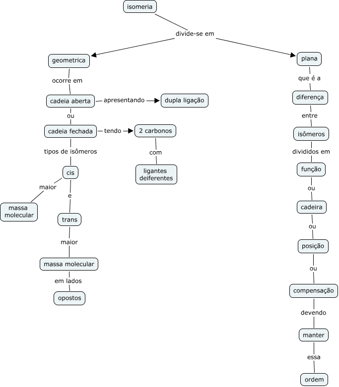
karol olivari, diferença entre isômeros, compensação devendo manter, isômeros divididos em função, 2 carbonos com ligantes deiferentes, cadeira ou posição, função ou cadeira, isomeria divide-se em plana, posição ou compensação, trans maior massa molecular, geometrica ocorre em cadeia aberta