Warning:
JavaScript is turned OFF. None of the links on this page will work until it is reactivated.
If you need help turning JavaScript On, click here.
The Concept Map you are trying to access has information related to:
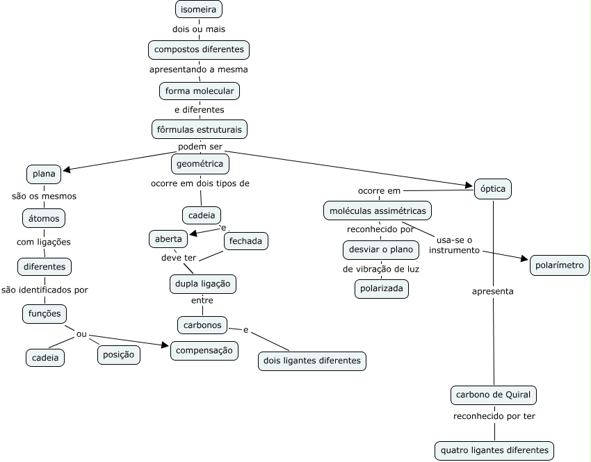
mayara garcia, fôrmulas estruturais podem ser plana, desviar o plano de vibração de luz polarizada, cadeia e fechada, fôrmulas estruturais podem ser óptica, carbonos e dois ligantes diferentes, fechada deve ter dupla ligação, moléculas assimétricas usa-se o instrumento polarímetro, funções ou posição, forma molecular e diferentes fôrmulas estruturais, aberta deve ter dupla ligação