Warning:
JavaScript is turned OFF. None of the links on this page will work until it is reactivated.
If you need help turning JavaScript On, click here.
The IHMC CmapServer has information related to: IHMC, CmapTools, Concept Map, cmap, Concept Mapping, Knowledge Representation, knowledge model, knowledge elicitation, education, CmapServer.
IHMC CmapTools (http://cmap.ihmc.us/) program empowers users to construct, navigate, share and criticize knowledge models represented as concept maps. IHMC CmapTools facilitates the manipulation of Concept Maps. It allows users to construct their Cmaps in their personal computer, share them on servers (CmapServers) anywhere on the Internet, link their Cmaps to other Cmaps on servers, automatically create web pages of their concept maps on servers, edit their maps synchronously (at the same time) with other users on the Internet, and search the web for information relevant to a concept map. Software Toolkit is composed of CmapTools Program and CmapServer
IHMC Public Cmaps
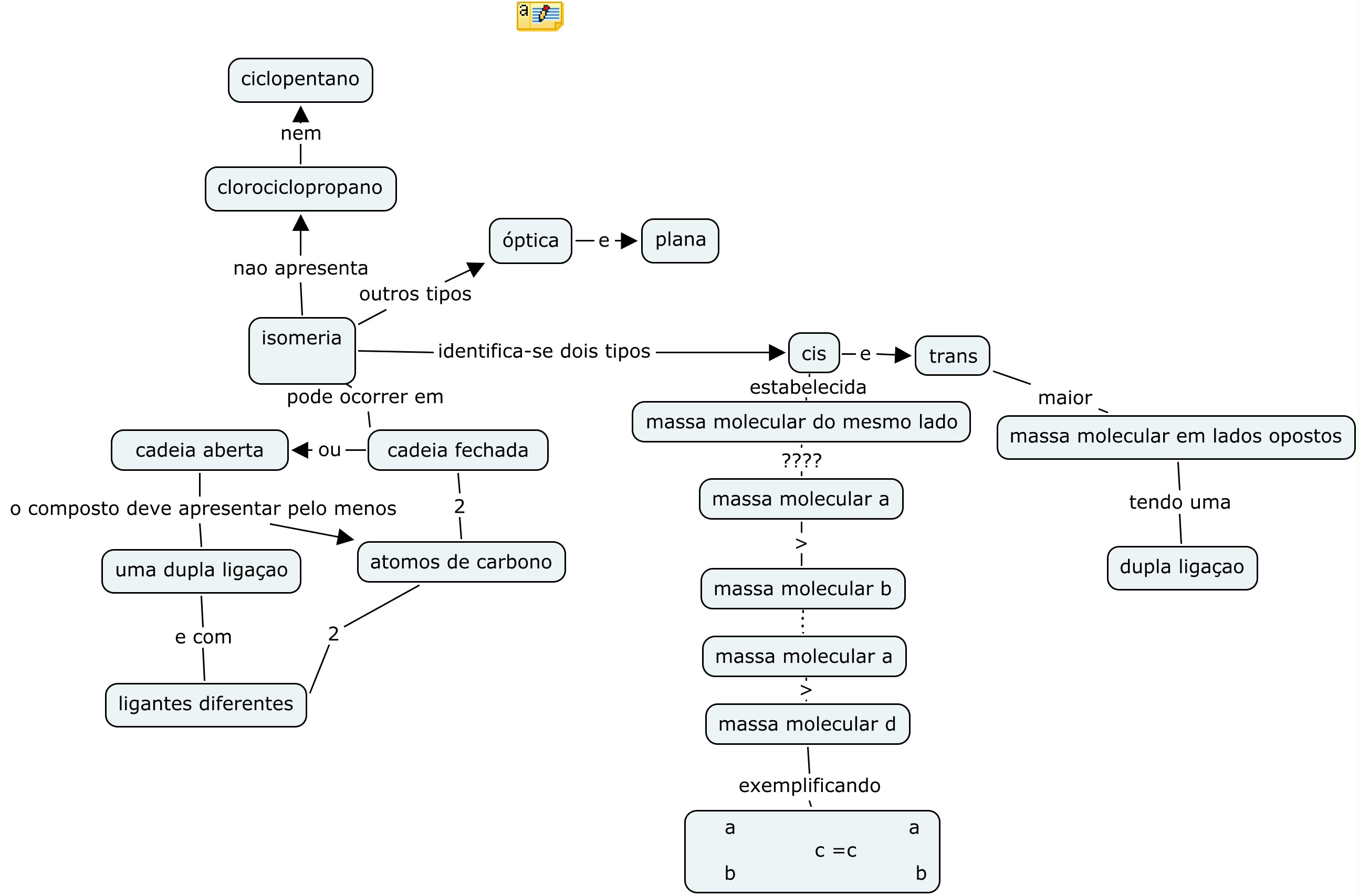
isomeria suzano
Talita Oliveira
isomeria - as caracteristicas da isomeria.jpg