Warning:
JavaScript is turned OFF. None of the links on this page will work until it is reactivated.
If you need help turning JavaScript On, click here.
The Concept Map you are trying to access has information related to:
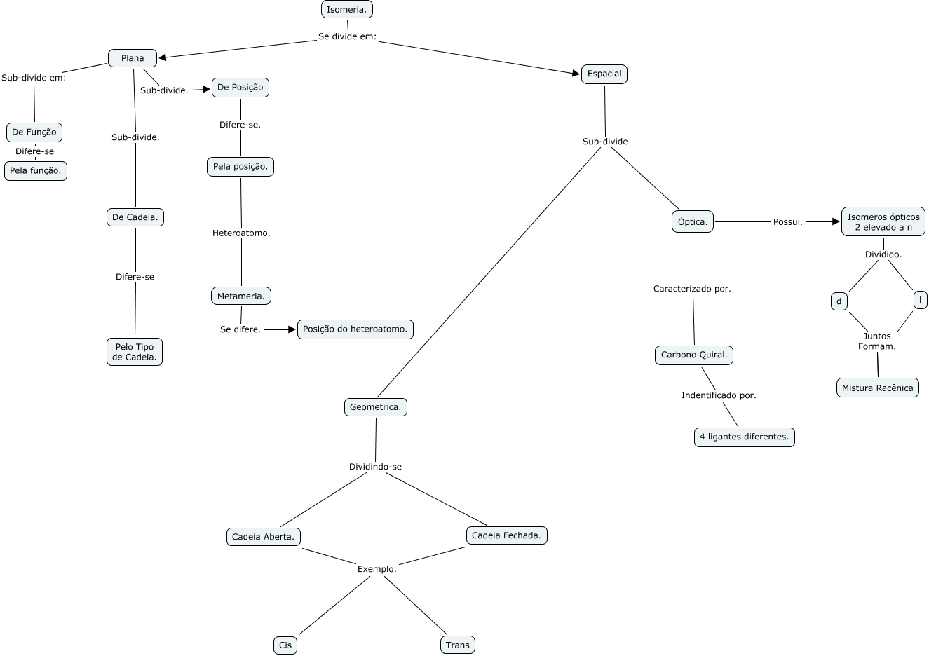
Lucas Papais, Cadeia Aberta. Exemplo. Cis, Plana Sub-divide. De Cadeia., Geometrica. Dividindo-se Cadeia Fechada., De Cadeia. Difere-se Pelo Tipo de Cadeia., Espacial Sub-divide Óptica., d Juntos Formam. Mistura Racênica, Geometrica. Dividindo-se Cadeia Aberta., Cadeia Fechada. Exemplo. Trans, Cadeia Fechada. Exemplo. Cis, De Posição Difere-se. Pela posição.