Warning:
JavaScript is turned OFF. None of the links on this page will work until it is reactivated.
If you need help turning JavaScript On, click here.
The Concept Map you are trying to access has information related to:
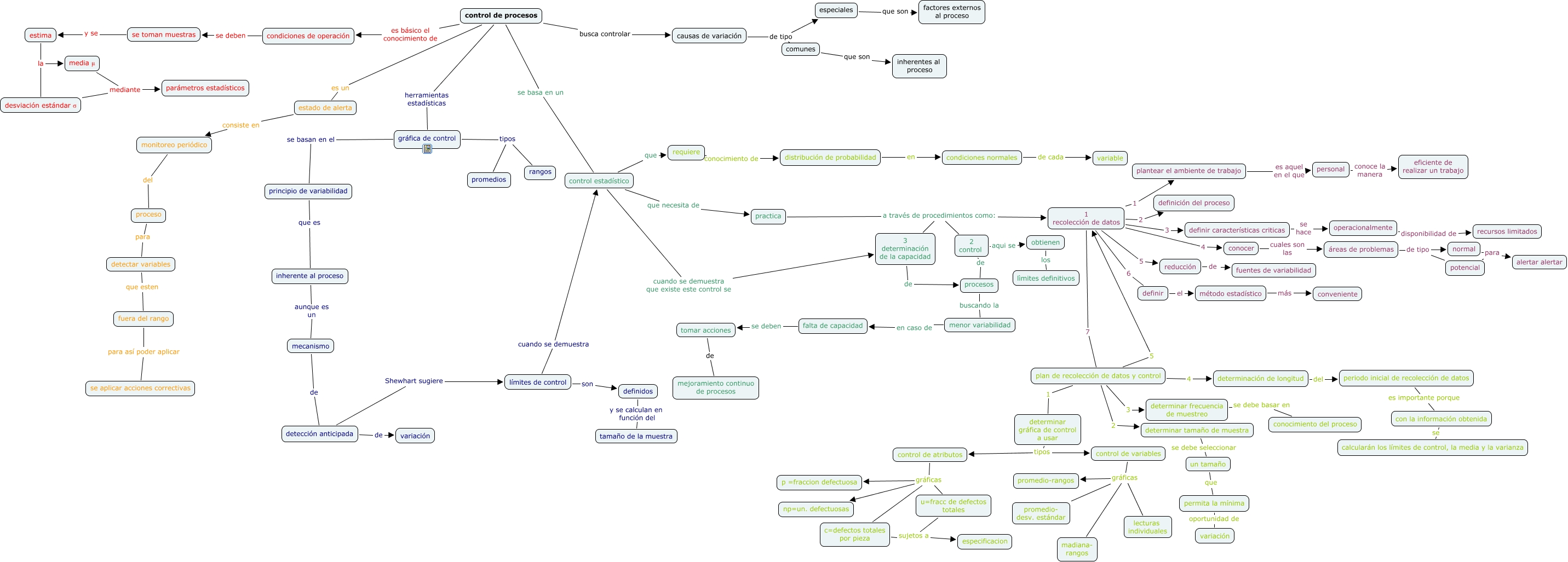
5_contol de proceso, control de procesos busca controlar causas de variación, practica a través de procedimientos como: 3 determinación de la capacidad, u=fracc de defectos totales sujetos a especificacion, personal conoce la manera eficiente de realizar un trabajo, plan de recolección de datos y control 1 determinar gráfica de control a usar, potencial para alertar alertar, método estadístico más conveniente, gráfica de control tipos rangos, distribución de probabilidad en condiciones normales, 2 control aqui se obtienen