Warning:
JavaScript is turned OFF. None of the links on this page will work until it is reactivated.
If you need help turning JavaScript On, click here.
The Concept Map you are trying to access has information related to:
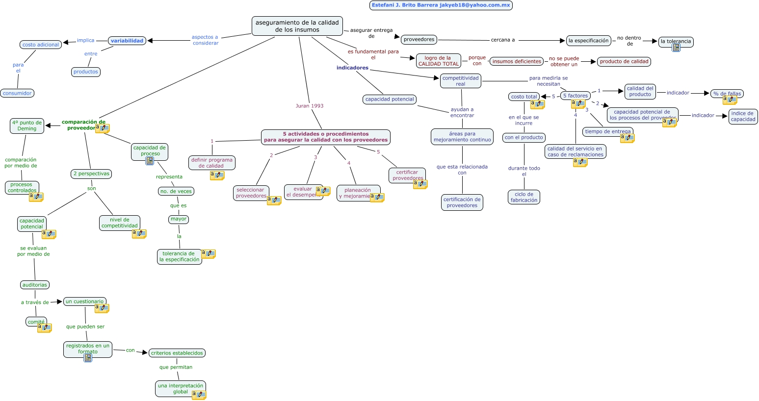
3_aseguramiento de la calidad en los insumos, 5 actividades o procedimientos para asegurar la calidad con los proveedores 4 planeación y mejoramiento, aseguramiento de la calidad de los insumos comparación de proveedores 2 perspectivas, 5 actividades o procedimientos para asegurar la calidad con los proveedores 5 certificar proveedores, 5 actividades o procedimientos para asegurar la calidad con los proveedores 3 evaluar el desempeño, 2 perspectivas son nivel de competitividad, capacidad de proceso representa no. de veces, 5 actividades o procedimientos para asegurar la calidad con los proveedores 2 seleccionar proveedores, aseguramiento de la calidad de los insumos asegurar entrega de proveedores, no. de veces que es mayor, costo adicional para el consumidor