Warning:
JavaScript is turned OFF. None of the links on this page will work until it is reactivated.
If you need help turning JavaScript On, click here.
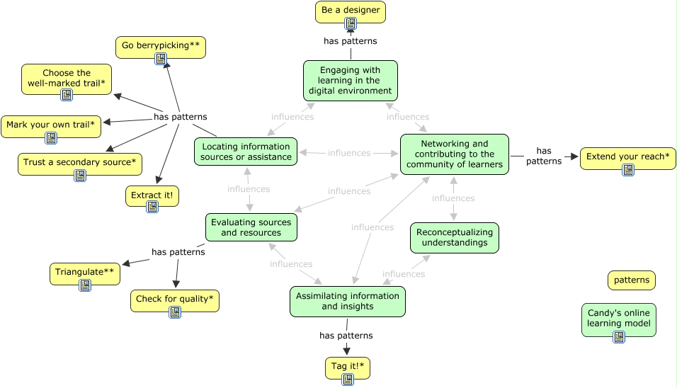
The Concept Map you are trying to access has information related to:
Candy's Online Learning Model, Evaluating sources and resources has patterns Check for quality*, Assimilating information and insights has patterns Tag it!*, Locating information sources or assistance has patterns Extract it!, Locating information sources or assistance has patterns Mark your own trail*, Locating information sources or assistance has patterns Trust a secondary source*, Locating information sources or assistance has patterns Go berrypicking**, Engaging with learning in the digital environment has patterns Be a designer, Networking and contributing to the community of learners has patterns Extend your reach*, Evaluating sources and resources has patterns Triangulate**, Locating information sources or assistance has patterns Choose the well-marked trail*