Warning:
JavaScript is turned OFF. None of the links on this page will work until it is reactivated.
If you need help turning JavaScript On, click here.
The Concept Map you are trying to access has information related to:
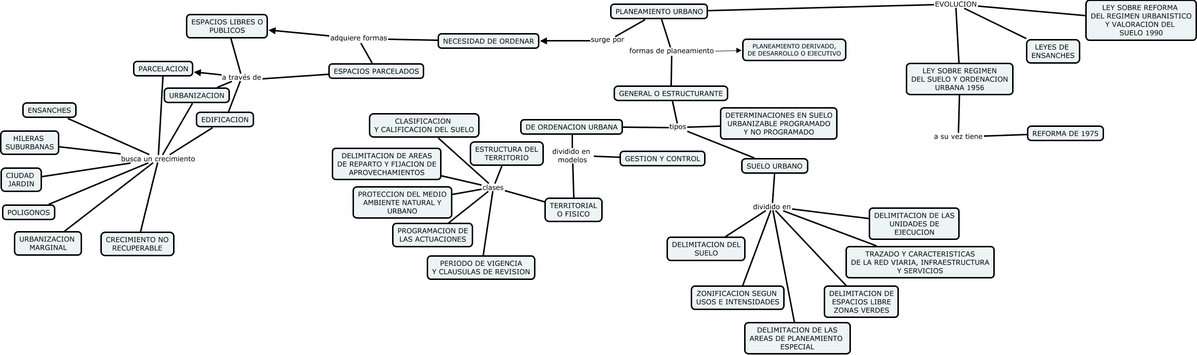
PLANEAMIENTO URBANO ALEXANDRA OSPINA ORTIZ, SUELO URBANO dividido en TRAZADO Y CARACTERISTICAS DE LA RED VIARIA, INFRAESTRUCTURA Y SERVICIOS, URBANIZACION busca un crecimiento POLIGONOS, PARCELACION busca un crecimiento ENSANCHES, GENERAL O ESTRUCTURANTE tipos DE ORDENACION URBANA, ESPACIOS PARCELADOS a través de URBANIZACION, EDIFICACION busca un crecimiento POLIGONOS, TERRITORIAL O FISICO clases ESTRUCTURA DEL TERRITORIO, SUELO URBANO dividido en ZONIFICACION SEGUN USOS E INTENSIDADES, TERRITORIAL O FISICO clases PERIODO DE VIGENCIA Y CLAUSULAS DE REVISION, GENERAL O ESTRUCTURANTE tipos DETERMINACIONES EN SUELO URBANIZABLE PROGRAMADO Y NO PROGRAMADO