Warning:
JavaScript is turned OFF. None of the links on this page will work until it is reactivated.
If you need help turning JavaScript On, click here.
The Concept Map you are trying to access has information related to:
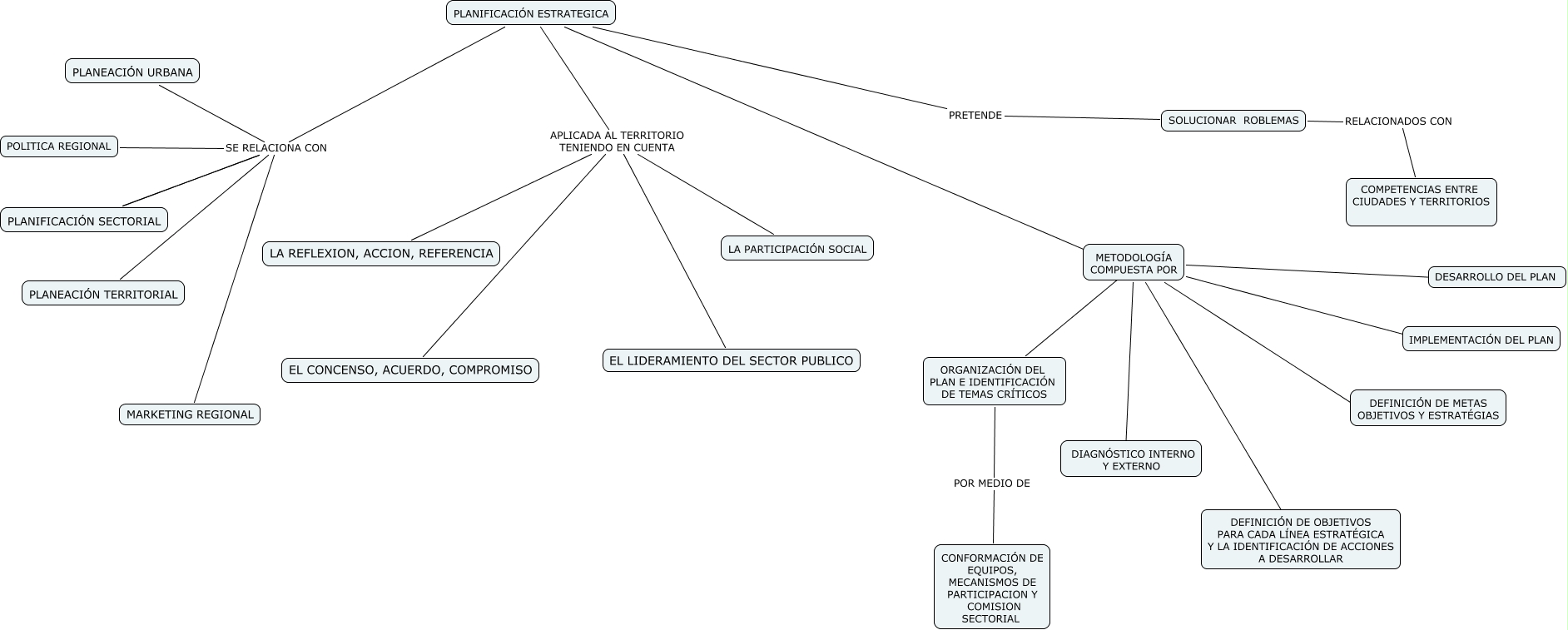
PLANIFICACION ESTRATEGICA, METODOLOGÍA COMPUESTA POR ???? DIAGNÓSTICO INTERNO Y EXTERNO, PLANIFICACIÓN ESTRATEGICA APLICADA AL TERRITORIO TENIENDO EN CUENTA EL CONCENSO, ACUERDO, COMPROMISO, METODOLOGÍA COMPUESTA POR ???? DESARROLLO DEL PLAN, PLANIFICACIÓN ESTRATEGICA SE RELACIONA CON PLANIFICACIÓN SECTORIAL, PLANIFICACIÓN ESTRATEGICA SE RELACIONA CON POLITICA REGIONAL, PLANIFICACIÓN ESTRATEGICA SE RELACIONA CON PLANEACIÓN URBANA, ORGANIZACIÓN DEL PLAN E IDENTIFICACIÓN DE TEMAS CRÍTICOS POR MEDIO DE CONFORMACIÓN DE EQUIPOS, MECANISMOS DE PARTICIPACION Y COMISION SECTORIAL, PLANIFICACIÓN ESTRATEGICA APLICADA AL TERRITORIO TENIENDO EN CUENTA LA PARTICIPACIÓN SOCIAL, PLANIFICACIÓN ESTRATEGICA SE RELACIONA CON MARKETING REGIONAL, PLANIFICACIÓN ESTRATEGICA PRETENDE SOLUCIONAR ROBLEMAS