Warning:
JavaScript is turned OFF. None of the links on this page will work until it is reactivated.
If you need help turning JavaScript On, click here.
The Concept Map you are trying to access has information related to:
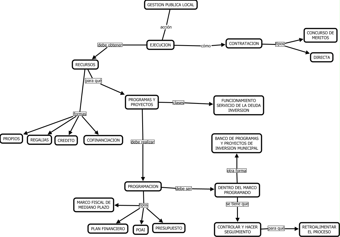
gestion publica alexandra ospina ortiz, CONTRATACION tipos DIRECTA, CONTROLAR Y HACER SEGUIMIENTO para qué RETROALIMENTAR EL PROCESO, RECURSOS formas PROPIOS, PROGRAMAS Y PROYECTOS clases FUNCIONAMIENTO SERVICIO DE LA DEUDA INVERSION, RECURSOS formas COFINANCIACION, GESTION PUBLICA LOCAL acción EJECUCION, PROGRAMACION tipos MARCO FISCAL DE MEDIANO PLAZO, RECURSOS formas CREDITO, RECURSOS formas REGALIAS, PROGRAMACION tipos POAI