Warning:
JavaScript is turned OFF. None of the links on this page will work until it is reactivated.
If you need help turning JavaScript On, click here.
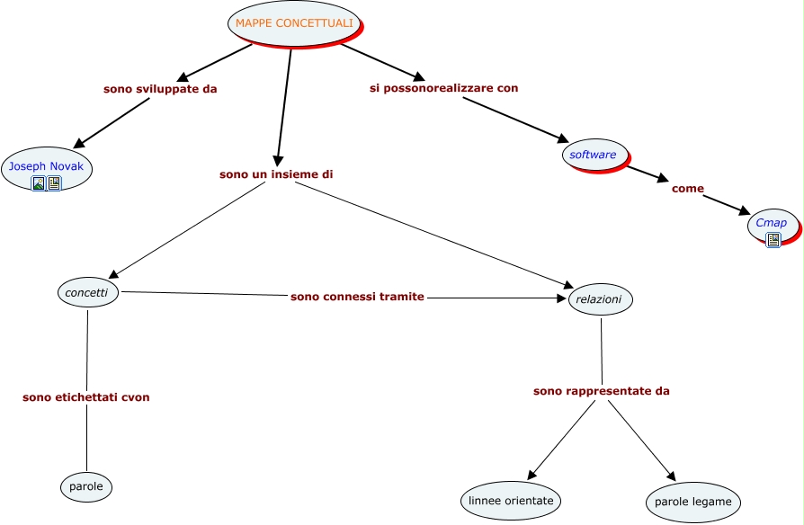
The Concept Map you are trying to access has information related to:
mappe concettuali, software come Cmap, MAPPE CONCETTUALI si possonorealizzare con software, concetti sono connessi tramite relazioni, relazioni sono rappresentate da parole legame, MAPPE CONCETTUALI sono sviluppate da Joseph Novak, relazioni sono rappresentate da linnee orientate, MAPPE CONCETTUALI sono un insieme di relazioni, concetti sono etichettati cvon parole, MAPPE CONCETTUALI sono un insieme di concetti