Warning:
JavaScript is turned OFF. None of the links on this page will work until it is reactivated.
If you need help turning JavaScript On, click here.
The Concept Map you are trying to access has information related to:
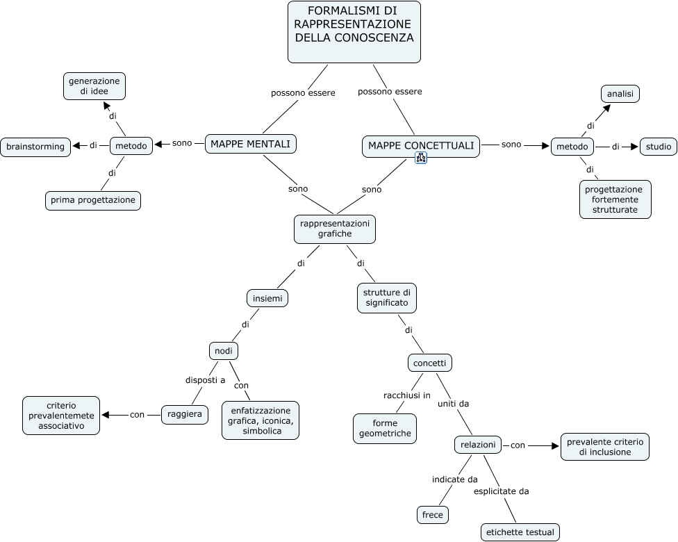
MAPPE MENTALI E CONCETTUALI, metodo di studio, metodo di brainstorming, relazioni con prevalente criterio di inclusione, MAPPE CONCETTUALI sono rappresentazioni grafiche, raggiera con criterio prevalentemete associativo, metodo di generazione di idee, FORMALISMI DI RAPPRESENTAZIONE DELLA CONOSCENZA possono essere MAPPE MENTALI, concetti racchiusi in forme geometriche, nodi con enfatizzazione grafica, iconica, simbolica, MAPPE MENTALI sono metodo