Warning:
JavaScript is turned OFF. None of the links on this page will work until it is reactivated.
If you need help turning JavaScript On, click here.
The Concept Map you are trying to access has information related to:
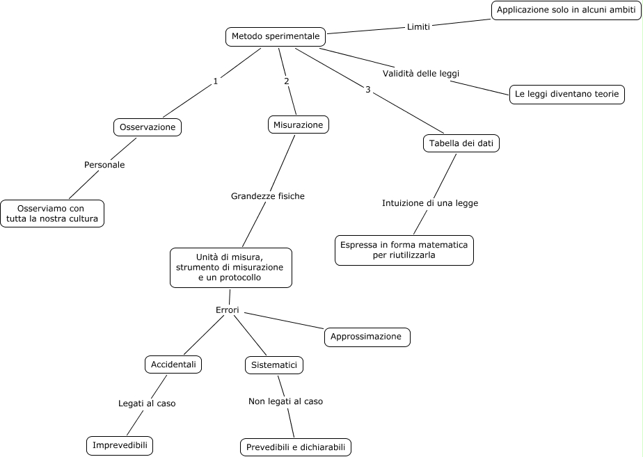
Mappa sul metodo sperimentale di francesco calandrino, Metodo sperimentale 3 Tabella dei dati, Metodo sperimentale 1 Osservazione, Unità di misura, strumento di misurazione e un protocollo Errori Approssimazione, Unità di misura, strumento di misurazione e un protocollo Errori Sistematici, Metodo sperimentale Limiti Applicazione solo in alcuni ambiti, Misurazione Grandezze fisiche Unità di misura, strumento di misurazione e un protocollo, Sistematici Non legati al caso Prevedibili e dichiarabili, Metodo sperimentale Validità delle leggi Le leggi diventano teorie, Accidentali Legati al caso Imprevedibili, Metodo sperimentale 2 Misurazione