Warning:
JavaScript is turned OFF. None of the links on this page will work until it is reactivated.
If you need help turning JavaScript On, click here.
The Concept Map you are trying to access has information related to:
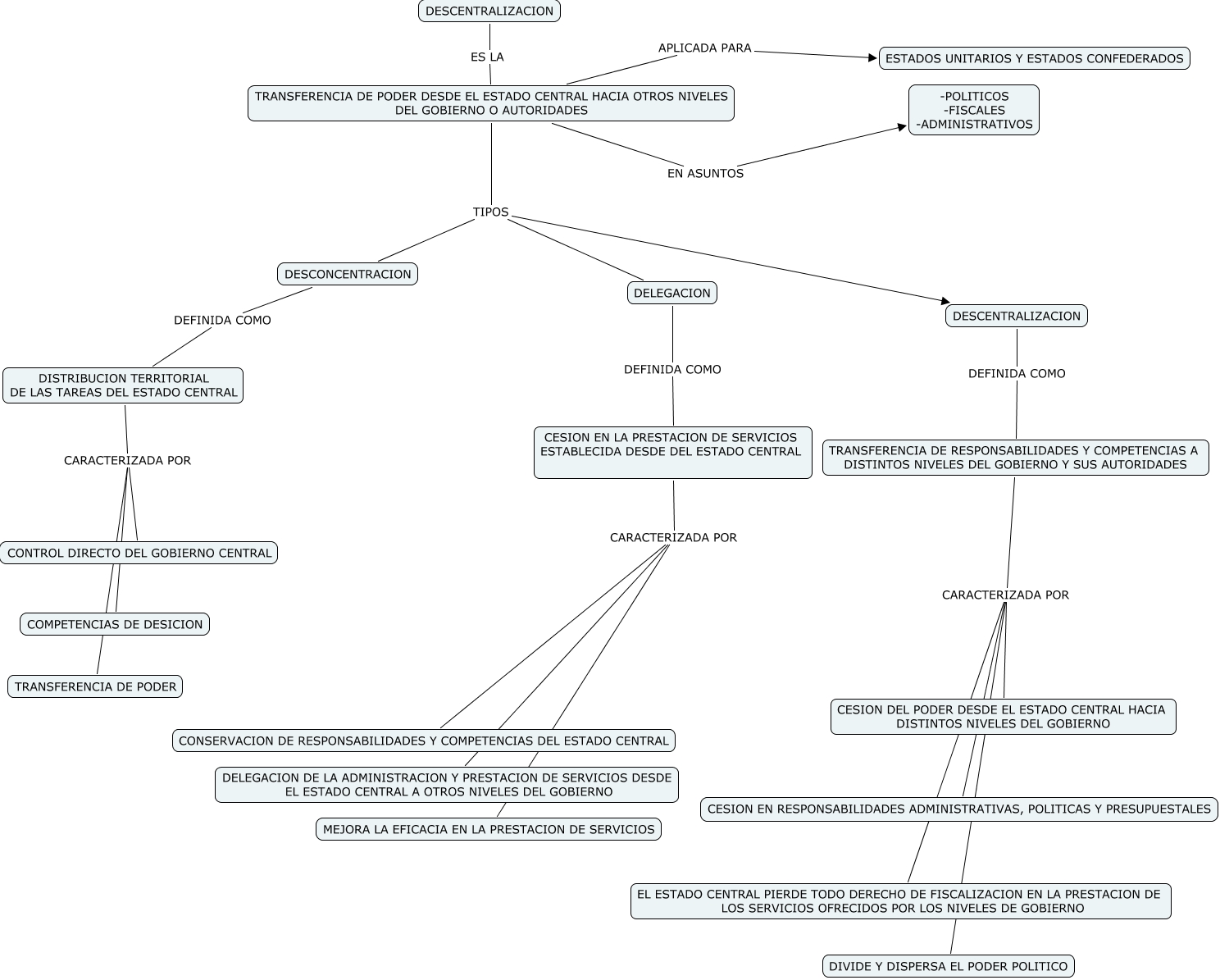
DESCENTRALIZACIONjulianrestrepo, CESION EN LA PRESTACION DE SERVICIOS ESTABLECIDA DESDE DEL ESTADO CENTRAL CARACTERIZADA POR MEJORA LA EFICACIA EN LA PRESTACION DE SERVICIOS, TRANSFERENCIA DE RESPONSABILIDADES Y COMPETENCIAS A DISTINTOS NIVELES DEL GOBIERNO Y SUS AUTORIDADES CARACTERIZADA POR CESION DEL PODER DESDE EL ESTADO CENTRAL HACIA DISTINTOS NIVELES DEL GOBIERNO, TRANSFERENCIA DE PODER DESDE EL ESTADO CENTRAL HACIA OTROS NIVELES DEL GOBIERNO O AUTORIDADES TIPOS DESCONCENTRACION, CESION EN LA PRESTACION DE SERVICIOS ESTABLECIDA DESDE DEL ESTADO CENTRAL CARACTERIZADA POR DELEGACION DE LA ADMINISTRACION Y PRESTACION DE SERVICIOS DESDE EL ESTADO CENTRAL A OTROS NIVELES DEL GOBIERNO, TRANSFERENCIA DE RESPONSABILIDADES Y COMPETENCIAS A DISTINTOS NIVELES DEL GOBIERNO Y SUS AUTORIDADES CARACTERIZADA POR DIVIDE Y DISPERSA EL PODER POLITICO, TRANSFERENCIA DE RESPONSABILIDADES Y COMPETENCIAS A DISTINTOS NIVELES DEL GOBIERNO Y SUS AUTORIDADES CARACTERIZADA POR CESION EN RESPONSABILIDADES ADMINISTRATIVAS, POLITICAS Y PRESUPUESTALES, DISTRIBUCION TERRITORIAL DE LAS TAREAS DEL ESTADO CENTRAL CARACTERIZADA POR TRANSFERENCIA DE PODER, TRANSFERENCIA DE PODER DESDE EL ESTADO CENTRAL HACIA OTROS NIVELES DEL GOBIERNO O AUTORIDADES TIPOS DESCENTRALIZACION, TRANSFERENCIA DE PODER DESDE EL ESTADO CENTRAL HACIA OTROS NIVELES DEL GOBIERNO O AUTORIDADES TIPOS DELEGACION, DISTRIBUCION TERRITORIAL DE LAS TAREAS DEL ESTADO CENTRAL CARACTERIZADA POR COMPETENCIAS DE DESICION