Warning:
JavaScript is turned OFF. None of the links on this page will work until it is reactivated.
If you need help turning JavaScript On, click here.
The Concept Map you are trying to access has information related to:
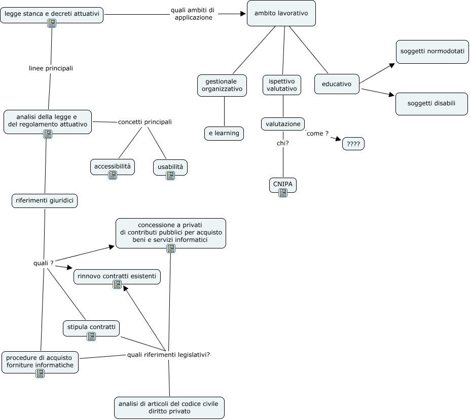
legge stanca, valutazione come ? ????, educativo ???? soggetti normodotati, ispettivo valutativo ???? valutazione, educativo ???? soggetti disabili, legge stanca e decreti attuativi linee principali analisi della legge e del regolamento attuativo, riferimenti giuridici quali ? concessione a privati di contributi pubblici per acquisto beni e servizi informatici, ambito lavorativo ???? educativo, analisi della legge e del regolamento attuativo concetti principali accessibilità, gestionale organizzativo ???? e learning, concessione a privati di contributi pubblici per acquisto beni e servizi informatici quali riferimenti legislativi? rinnovo contratti esistenti