Warning:
JavaScript is turned OFF. None of the links on this page will work until it is reactivated.
If you need help turning JavaScript On, click here.
The Concept Map you are trying to access has information related to:
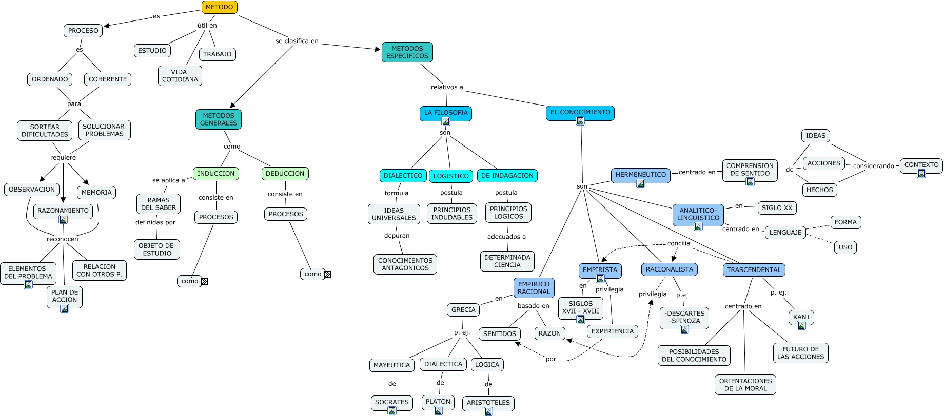
EL METODO, TRASCENDENTAL centrado en FUTURO DE LAS ACCIONES, EMPIRICO RACIONAL en GRECIA, SORTEAR DIFICULTADES requiere OBSERVACION, RACIONALISTA p.ej -DESCARTES -SPINOZA, DEDUCCION consiste en PROCESOS, PROCESOS como EXPERIMENTACION, EMPIRICO RACIONAL basado en SENTIDOS, COMPRENSION DE SENTIDO de HECHOS, PROCESOS como ANALISIS, EMPIRICO RACIONAL basado en RAZON