Warning:
JavaScript is turned OFF. None of the links on this page will work until it is reactivated.
If you need help turning JavaScript On, click here.
The Concept Map you are trying to access has information related to:
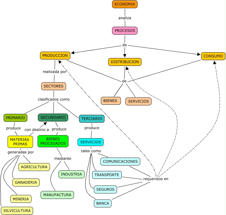
ECONOMIA, DISTRIBUCION de BIENES, COMUNICACIONES requeridos en DISTRIBUCION, PRODUCCION de BIENES, SEGUROS requeridos en CONSUMO, PRODUCCION realizada por SECTORES, CONSUMO de BIENES, CONSUMO de SERVICIOS, PROCESOS de CONSUMO, SECUNDARIO produce BIENES PROCESADOS, MATERIAS PRIMAS generadas por SILVICULTURA