Warning:
JavaScript is turned OFF. None of the links on this page will work until it is reactivated.
If you need help turning JavaScript On, click here.
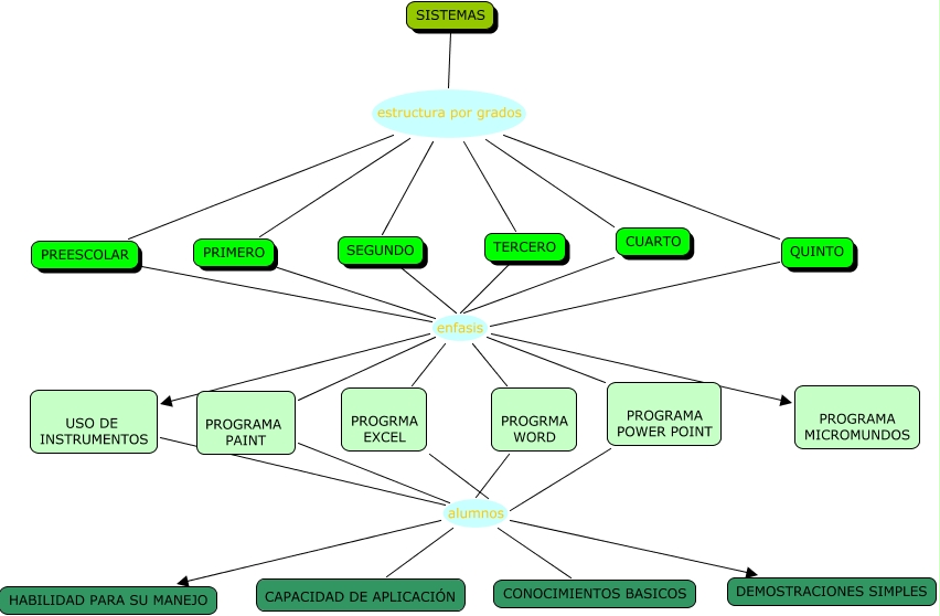
The Concept Map you are trying to access has information related to:
TRABAJO DE AREA, TERCERO enfasis USO DE INSTRUMENTOS, TERCERO enfasis PROGRMA WORD, CUARTO enfasis PROGRAMA MICROMUNDOS, SEGUNDO enfasis PROGRAMA MICROMUNDOS, PROGRMA EXCEL alumnos HABILIDAD PARA SU MANEJO, QUINTO enfasis PROGRMA WORD, CUARTO enfasis USO DE INSTRUMENTOS, PROGRAMA POWER POINT alumnos HABILIDAD PARA SU MANEJO, QUINTO enfasis PROGRAMA POWER POINT, SISTEMAS estructura por grados PREESCOLAR