IHMC Public Cmaps

        ESAP COLOMBIA PLANEACION II A
            ESAP COLOMBIA PLANEACION II A
            8586 Cesar Eduardo Pulido Aldana

                Alejandro Puentes 8304 7a
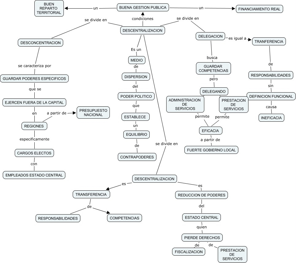
                DESCENTRALIZACION 22.JPG
                ORDENACION TERRITORIAL (CAP II).jpg
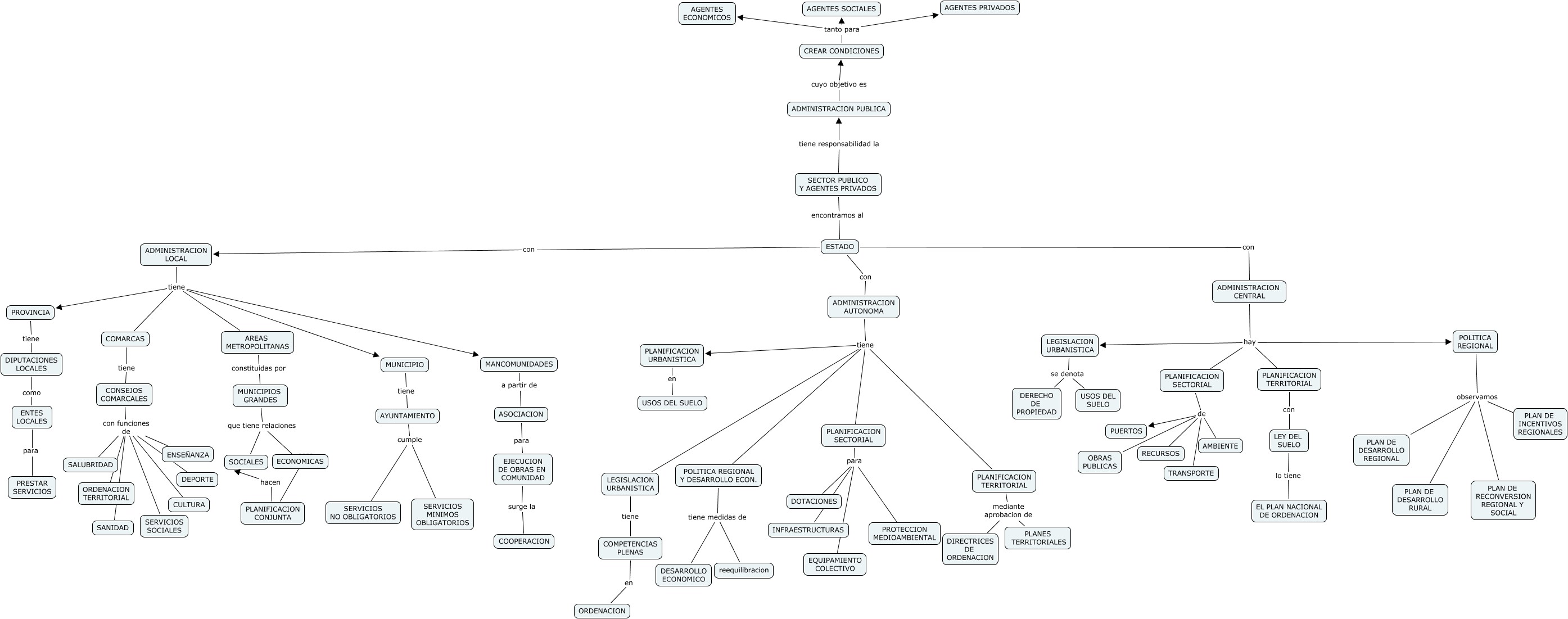
                ORDENACION TERRITORIAL Y PLANIFICACION.jpg
                ORDENACIÓN Y PLANIFICACIÓN TERRITORIAL alexandra ospina.cmap
                organizacion territorial. Cesar Pulido.ppt
                P.T CAP VI.JPG
                PLANEAMIENTO_URBANO.jpg
                PLANEAMIENTO URBANO - QUE ES EL PLANEAMINETO URBANO.jpg
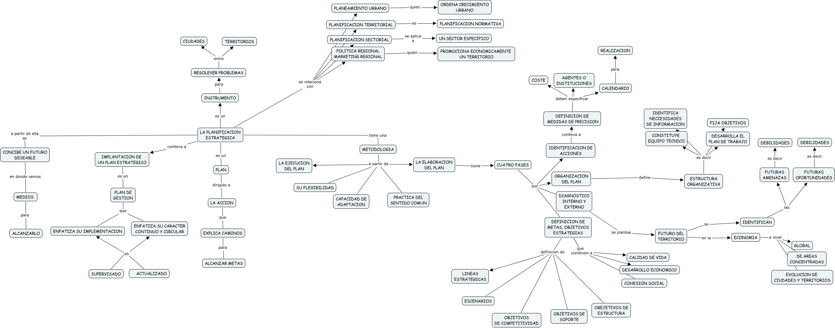
                planificacion estrategica.jpg
                prospectiva territorial.ppt
                prospectiva territorial mapa mental(.ppt
                SIG CESAR.ppt