Warning:
JavaScript is turned OFF. None of the links on this page will work until it is reactivated.
If you need help turning JavaScript On, click here.
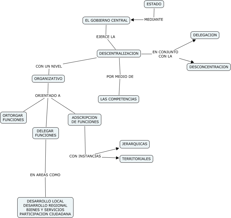
The Concept Map you are trying to access has information related to:
DESCENTRALIZACION, ESTADO MEDIANTE EL GOBIERNO CENTRAL, DESCENTRALIZACION CON UN NIVEL ORGANIZATIVO, ORGANIZATIVO ORIENTADO A ORTORGAR FUNCIONES, DESCENTRALIZACION EN CONJUNTO CON LA DESCONCENTRACION, DESCENTRALIZACION POR MEDIO DE LAS COMPETENCIAS, DESCENTRALIZACION EN CONJUNTO CON LA DELEGACION, EL GOBIERNO CENTRAL EJERCE LA DESCENTRALIZACION, ADSCRIPCION DE FUNCIONES CON INSTANCIAS TERRITORIALES, DELEGAR FUNCIONES EN AREAS COMO DESARROLLO LOCAL DESARROLLO REGIONAL BIENES Y SERVICIOS PARTICIPACION CIUDADANA, ORGANIZATIVO ORIENTADO A ADSCRIPCION DE FUNCIONES