Warning:
JavaScript is turned OFF. None of the links on this page will work until it is reactivated.
If you need help turning JavaScript On, click here.
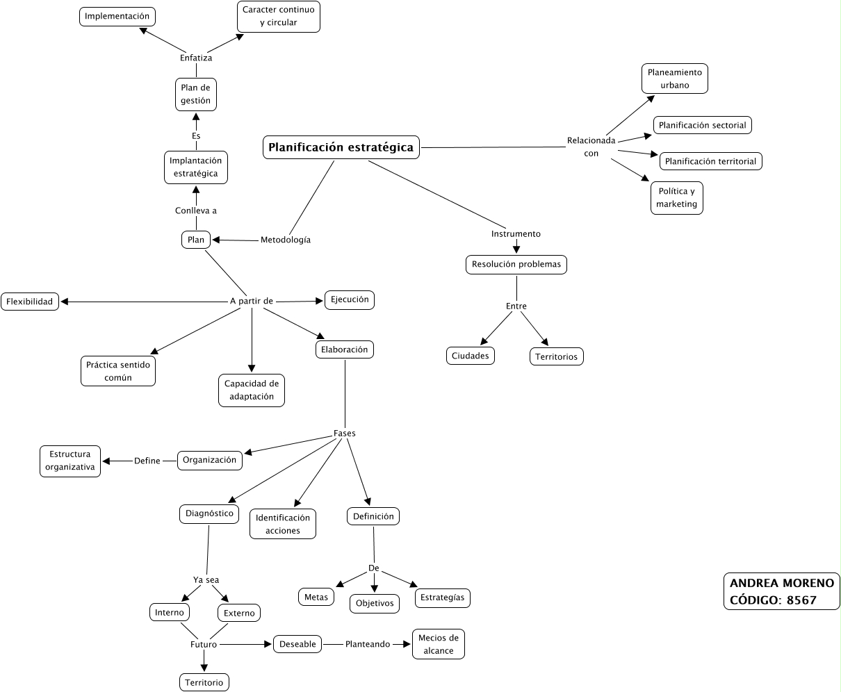
The Concept Map you are trying to access has information related to:
PLANIFICACIÓN ESTRATÉGICA, Diagnóstico Ya sea Interno, Definición De Metas, Interno Futuro Territorio, Plan A partir de Ejecución, Elaboración Fases Diagnóstico, Resolución problemas Entre Territorios, Resolución problemas Entre Ciudades, Elaboración Fases Definición, Organización Define Estructura organizativa, Diagnóstico Ya sea Externo