IHMC Public Cmaps

        ESAP COLOMBIA PLANEACION II B
        DARWIN USECHE COD 8159

            CUADRO DE MANDO INTEGRAL JEBBUS.ppt
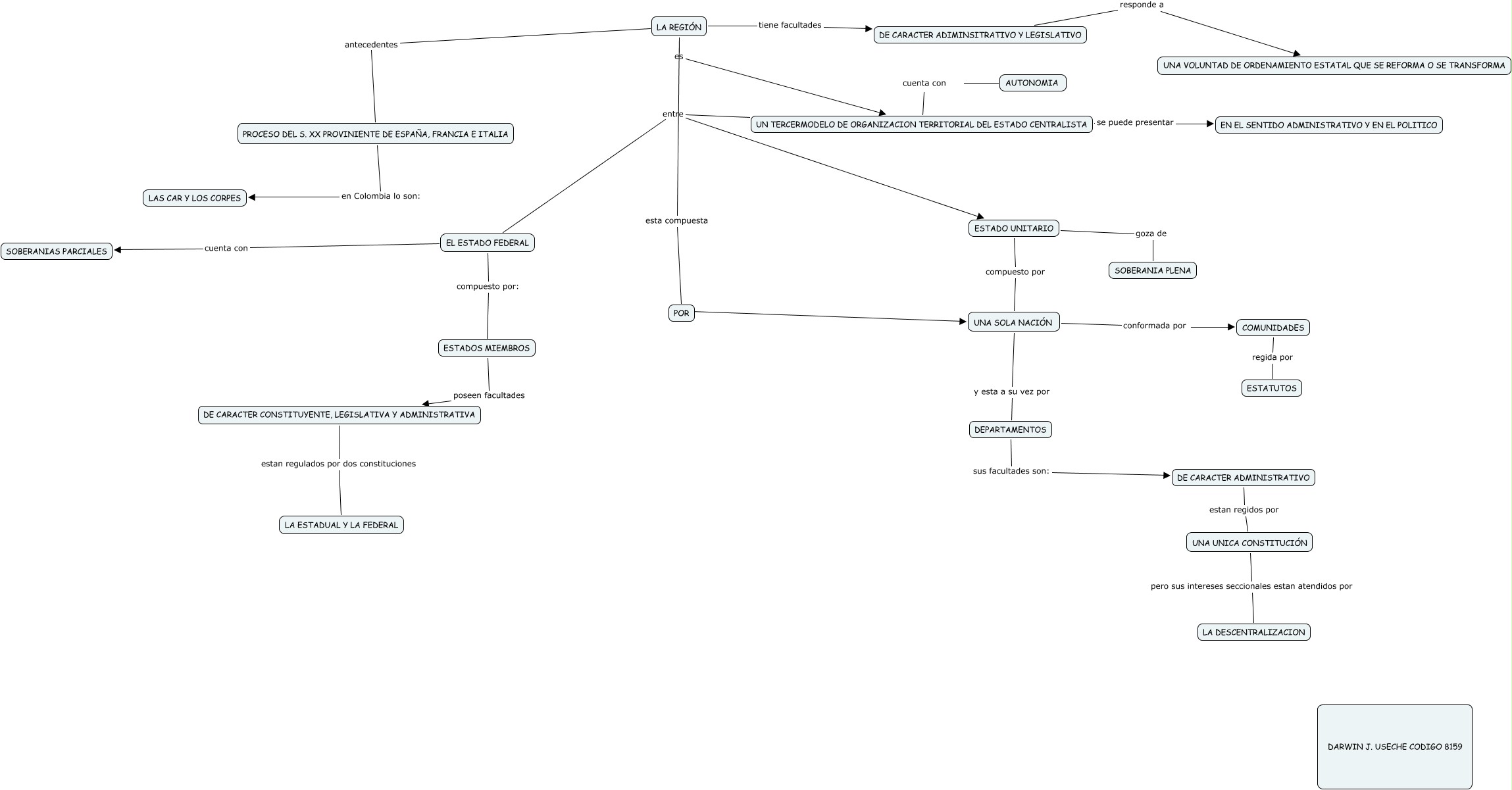
            DESCENTRALIZACION.jpg
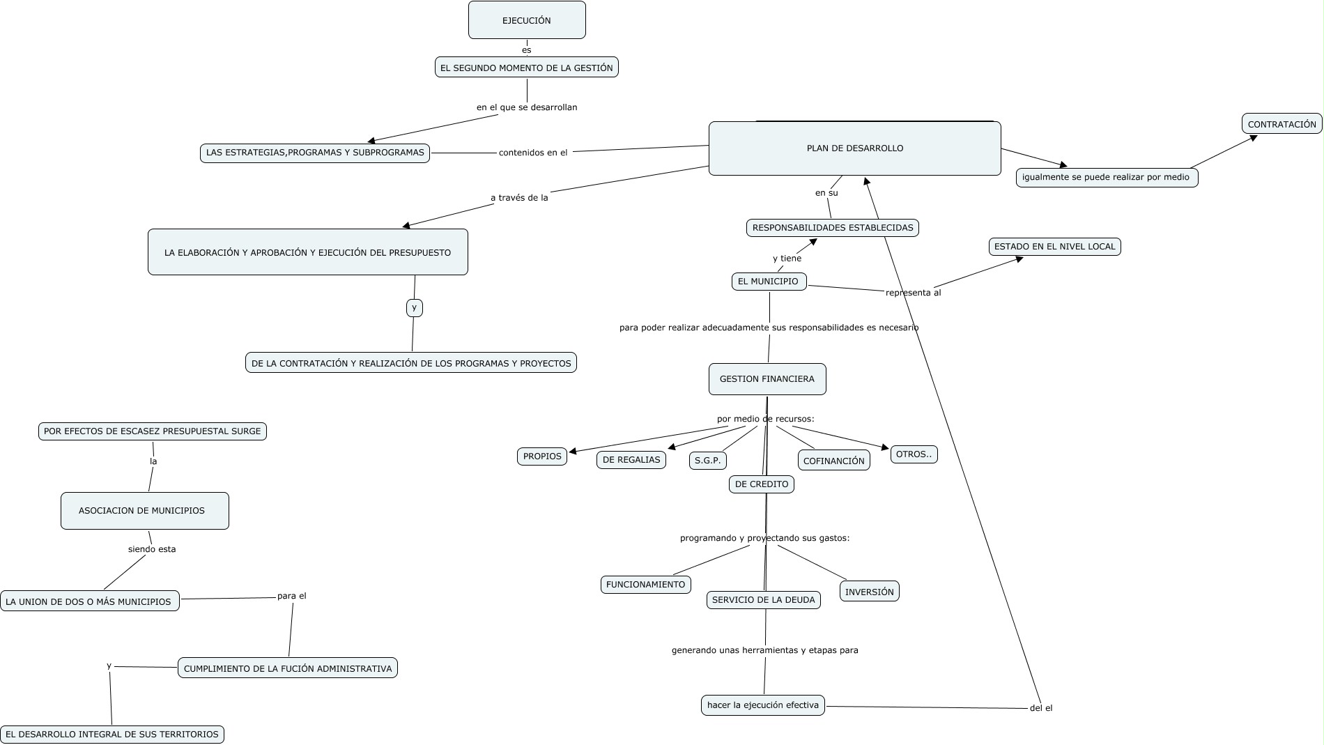
            EJECUCIÓN - PRESUPUESTO.jpg
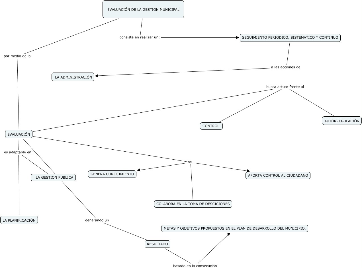
            EVALUACIÓN - QUE CONTROLA.jpg
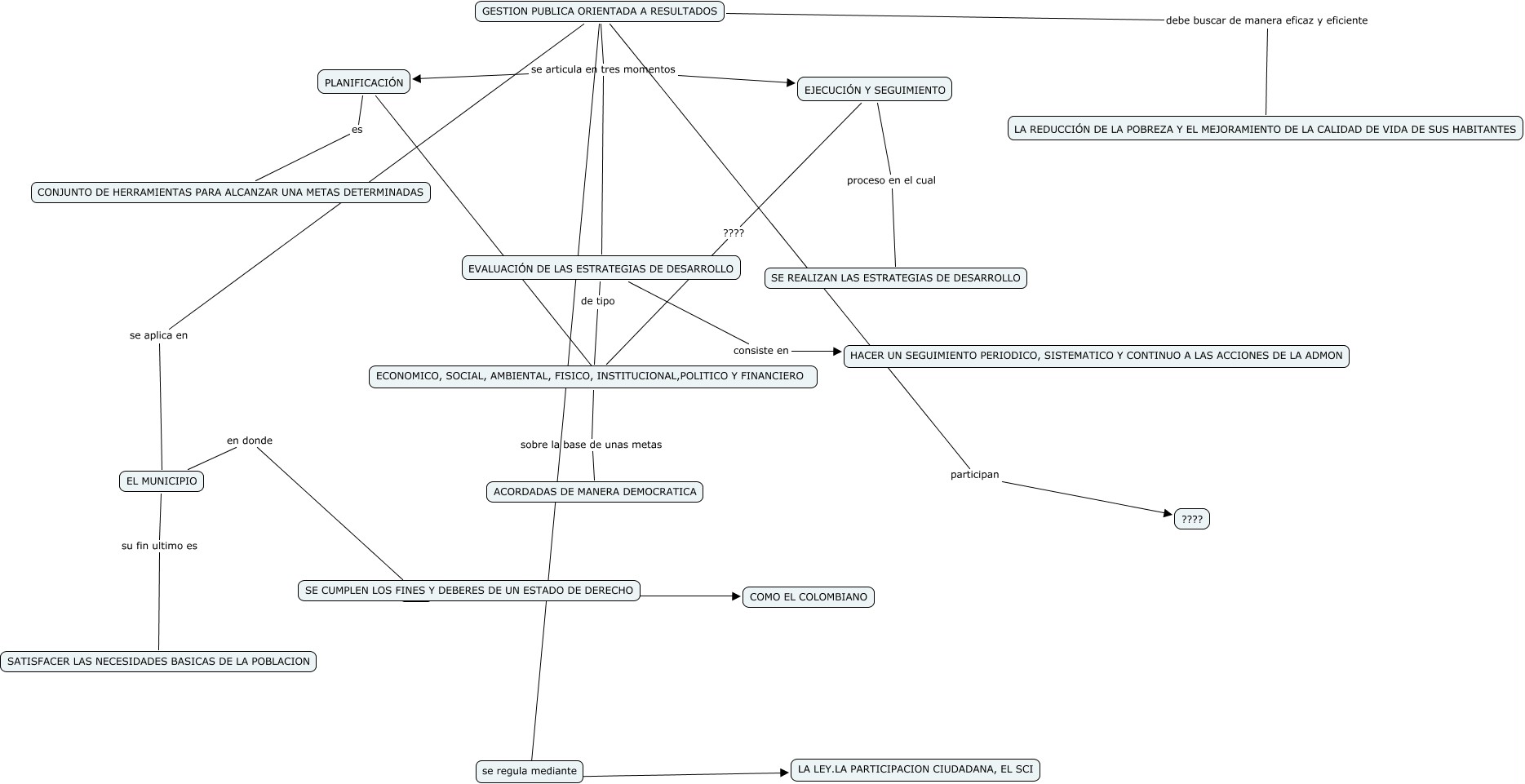
            GESTION PUBLICA - CUAL ES SU FIN.jpg
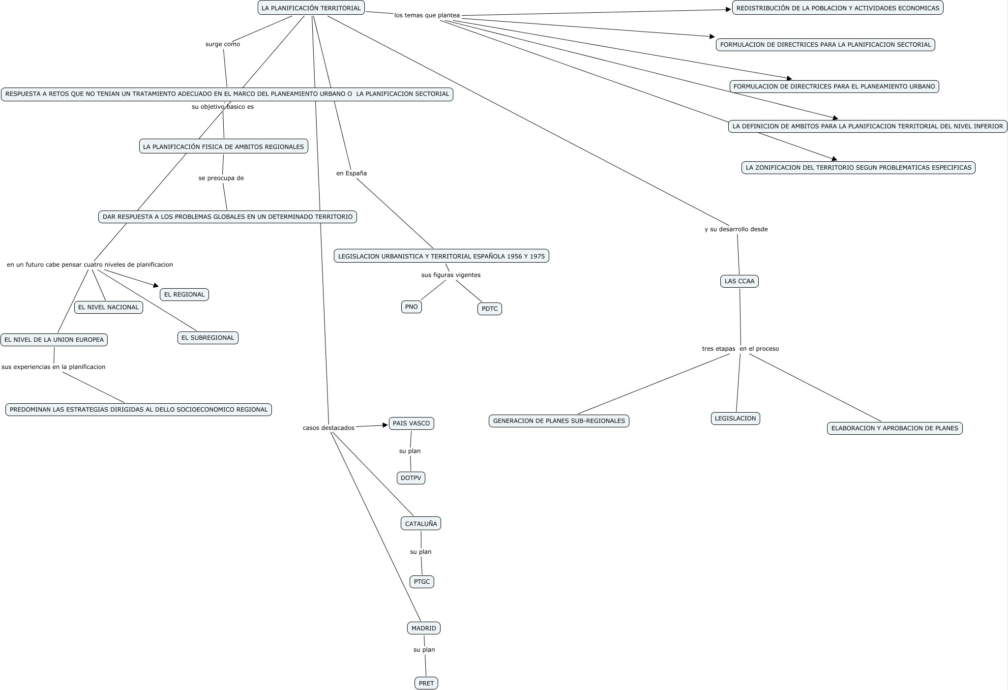
            LA PLANIFICACION TERRITORIAL - DE QUE SIRVE.jpg
            ordenacion y planificacion 1.jpg
            PLANEAMIENTO URBANO - DESARROLLO URBANO.jpg
            PLANIFICACION DEL DESARROLLO LOCAL - QUE ES.jpg
            REGIMEN TERRITORIAL - QUE SON LOS ENTES TERRITORIALES.jpg
            REGION - UN TERCER MODELO.jpg
            SIG.ppt