Warning:
JavaScript is turned OFF. None of the links on this page will work until it is reactivated.
If you need help turning JavaScript On, click here.
The Concept Map you are trying to access has information related to:
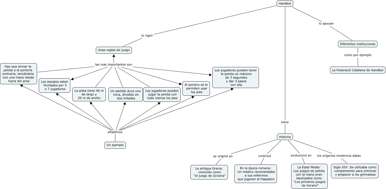
Handbol, Un ejemplo añadimos Hay que enviar la pelota a la portería contraria, lanzándola con una mano desde fuera del area, Historia evolucionó en La Edad Media: Los juegos de pelota con la mano eran bautizados como "Los primeros juegos de Verano", Handbol lo rigen Unas reglas de juego, Un ejemplo añadimos Los jugadores pueden jugar la pelota con todo menos los pies, Historia se originó en La antigua Grecia: conocido como "el juego de Ucraina", Historia continuó En la época romana: Un médico recomendaba a sus enfermos que jugaran al Hapaston, Historia los orígenes modernos datan Siglo XIX: Se utilizaba como complemento para entrenar y preparar a los gimnastas, Un ejemplo añadimos Un partido dura una hora, dividido en dos mitades, Hay que enviar la pelota a la portería contraria, lanzándola con una mano desde fuera del area las mas importantes son Los equipos estan formados por 5 o 7 jugadores, Hay que enviar la pelota a la portería contraria, lanzándola con una mano desde fuera del area las mas importantes son Unas reglas de juego