Warning:
JavaScript is turned OFF. None of the links on this page will work until it is reactivated.
If you need help turning JavaScript On, click here.
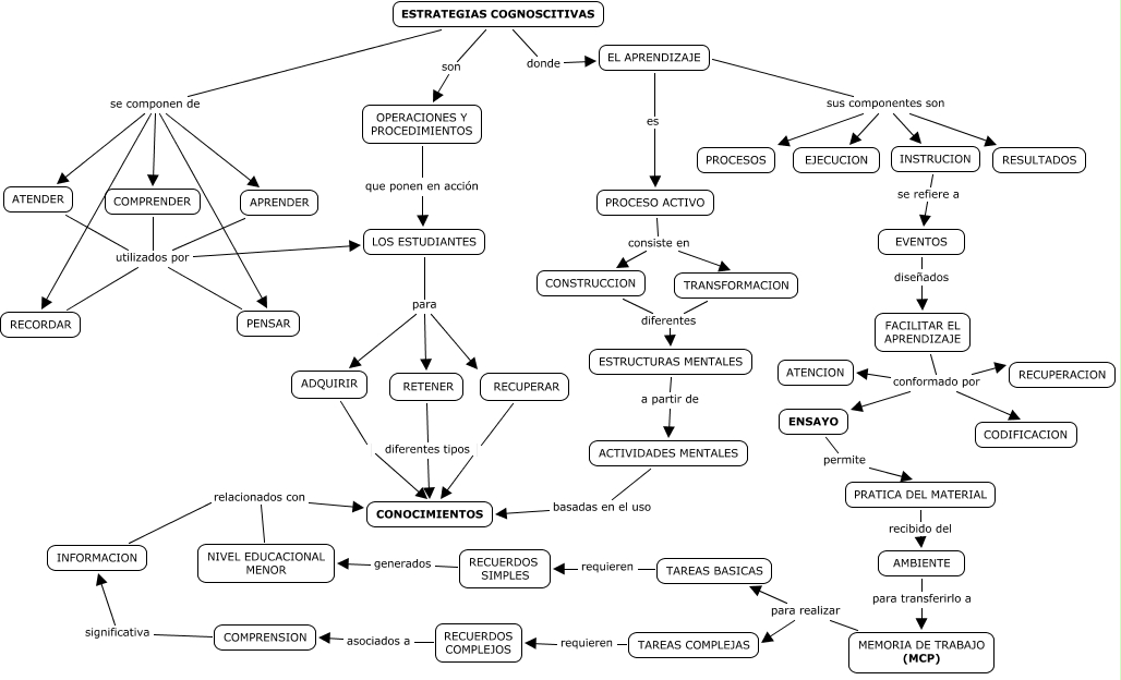
The Concept Map you are trying to access has information related to:
Estrategias Cognoscitivas, MEMORIA DE TRABAJO (MCP) para realizar TAREAS BASICAS, ESTRUCTURAS MENTALES a partir de ACTIVIDADES MENTALES, RECUPERAR CONOCIMIENTOS, COMPRENDER utilizados por LOS ESTUDIANTES, EL APRENDIZAJE sus componentes son RESULTADOS, TAREAS COMPLEJAS requieren RECUERDOS COMPLEJOS, EVENTOS diseƱados FACILITAR EL APRENDIZAJE, ESTRATEGIAS COGNOSCITIVAS se componen de ATENDER, LOS ESTUDIANTES para ADQUIRIR, FACILITAR EL APRENDIZAJE conformado por RECUPERACION