Warning:
JavaScript is turned OFF. None of the links on this page will work until it is reactivated.
If you need help turning JavaScript On, click here.
The Concept Map you are trying to access has information related to:
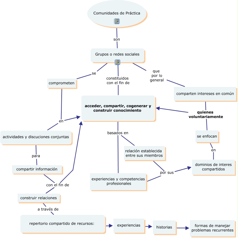
Mapa Conceptual sobrel sobre las Comunidades de Práctica, comparten intereses en común quienes voluntariamente se enfocan, comparten intereses en común quienes voluntariamente acceder, compartir, cogenerar y construir conocimiento, relación establecida entre sus miembros por sus dominios de interes compartidos, acceder, compartir, cogenerar y construir conocimiento basados en experiencias y competencias profesionales, repertorio compartido de recursos: ???? experiencias, comprometen en actividades y discuciones conjuntas, Grupos o redes sociales se comprometen, acceder, compartir, cogenerar y construir conocimiento basados en relación establecida entre sus miembros, construir relaciones a través de repertorio compartido de recursos:, experiencias ???? historias