Warning:
JavaScript is turned OFF. None of the links on this page will work until it is reactivated.
If you need help turning JavaScript On, click here.
The Concept Map you are trying to access has information related to:
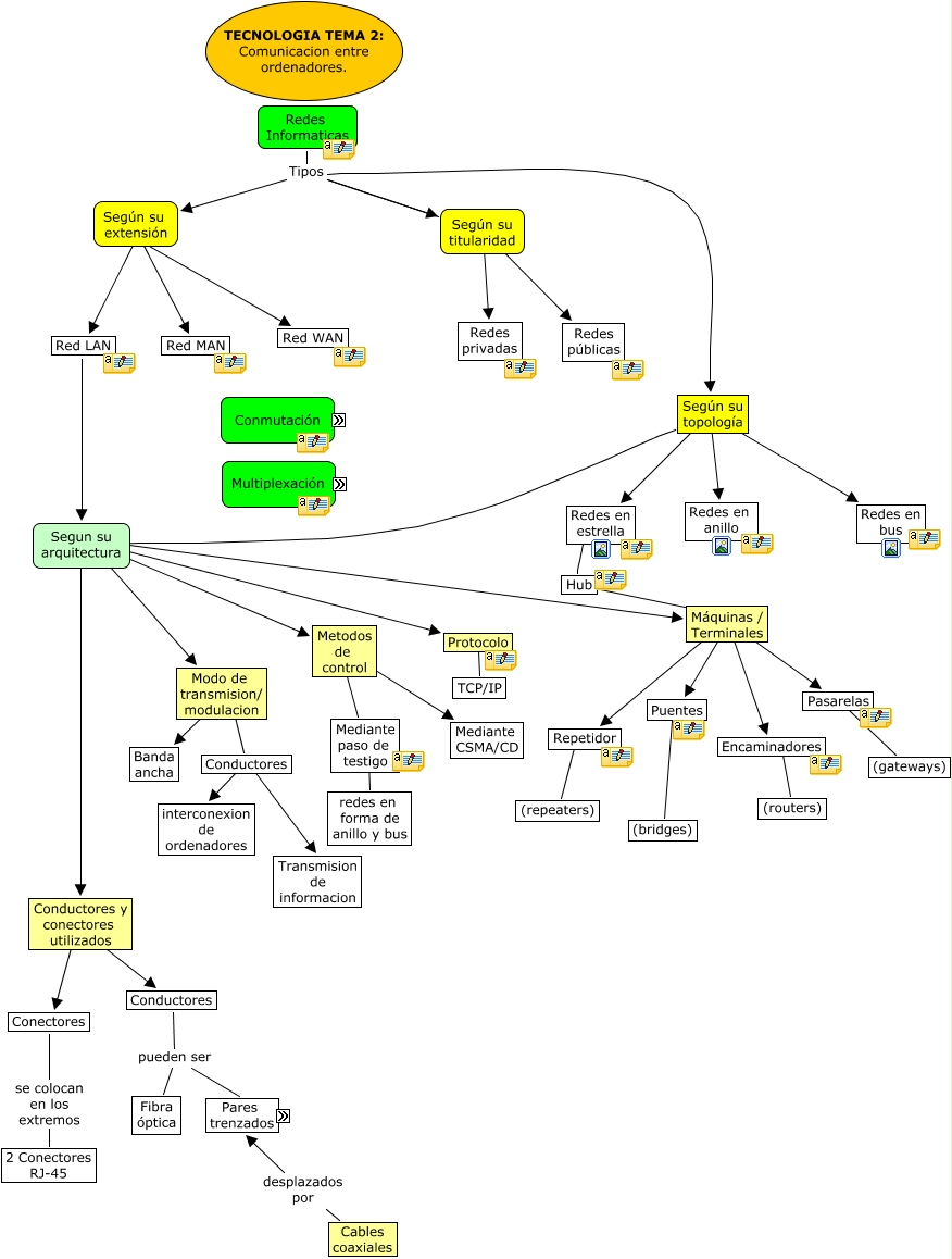
esquema T-2 miquel y ruben, Cables coaxiales desplazados por Pares trenzados, Puentes ???? (bridges), Encaminadores ???? (routers), Segun su arquitectura ???? Protocolo, Metodos de control ???? Mediante paso de testigo, Según su extensión Red WAN, Según su titularidad Tipos Según su extensión, TDM Por division en el tiempo, Según su titularidad Tipos Según su topología, Según su extensión ???? Red MAN