IHMC Public Cmaps

        ESAP COLOMBIA PLANEACION II A
            ESAP COLOMBIA PLANEACION II A
            yenny taborda cod 7703

                CONCEPTO ORDENACION TERRITORIAL (YENNY PAOLA).jpg
                PLANIFICACION TERRITORIAL YENNY PAOLA.jpg
                YENNY PAOLA CAP 10.jpg
                YENNY PAOLA CAP8.jpg
                YENNY PAOLA DESCENTRALIZACION.jpg
                YENNY PAOLA DNP.jpg
                YENNY PAOLA ORGANIZACION TERRITORIAL.jpg
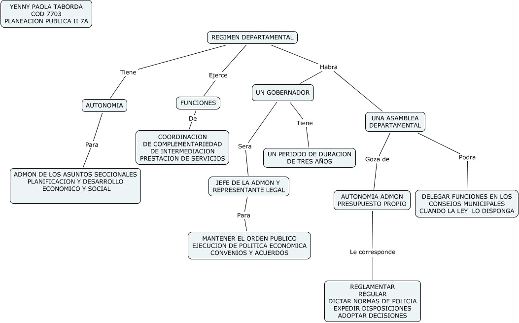
                YENNY PAOLA REGIMEN DEPARTAMENTAL.jpg