Warning:
JavaScript is turned OFF. None of the links on this page will work until it is reactivated.
If you need help turning JavaScript On, click here.
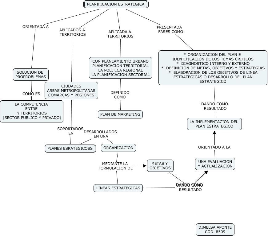
The Concept Map you are trying to access has information related to:
PLANIFICACION ESTRATEGICA, ORGANIZACION MEDIANTE LA FORMULACION DE METAS Y OBJETIVOS, ORGANIZACION MEDIANTE LA FORMULACION DE LINEAS ESTRATEGICAS, CON PLANEAMIENTO URBANO PLANIFICACION TERRITORIAL LA POLITICA REGIONAL LA PLANIFICACION SECTORIAL DEFINIDO COMO PLAN DE MARKETING, METAS Y OBJETIVOS DANDO COMO RESULTADO UNA EVALUACION Y ACTUALIZACION, PLANIFICACION ESTRATEGICA PRESENTADA FASES COMO * ORGANIZACION DEL PLAN E IDENTIFICACION DE LOS TEMAS CRITICOS * DIAGNOSTICO INTERNO Y EXTERNO * DEFINICION DE METAS, OBJETIVOS Y ESTRATEGIAS * ELABORACION DE LOS OBJETIVOS DE LINEA ESTRATEGICAS O DESARROLLO DEL PLAN ESTRATEGICO, * ORGANIZACION DEL PLAN E IDENTIFICACION DE LOS TEMAS CRITICOS * DIAGNOSTICO INTERNO Y EXTERNO * DEFINICION DE METAS, OBJETIVOS Y ESTRATEGIAS * ELABORACION DE LOS OBJETIVOS DE LINEA ESTRATEGICAS O DESARROLLO DEL PLAN ESTRATEGICO DANDO COMO RESULTADO LA IMPLEMENTACION DEL PLAN ESTRATEGICO, PLANIFICACION ESTRATEGICA APLICADOS A TERRITORIOS CIUDADES AREAS METROPOLITANAS COMARCAS Y REGIONES, SOLUCION DE PROPROBLEMAS COMO ES LA COMPETENCIA ENTRE Y TERRITORIOS (SECTOR PUBLICO Y PRIVADO), UNA EVALUACION Y ACTUALIZACION ORIENTADO A LA LA IMPLEMENTACION DEL PLAN ESTRATEGICO, CIUDADES AREAS METROPOLITANAS COMARCAS Y REGIONES SOPORTADOS EN PLANES ESRATEGICOSS