Warning:
JavaScript is turned OFF. None of the links on this page will work until it is reactivated.
If you need help turning JavaScript On, click here.
The Concept Map you are trying to access has information related to:
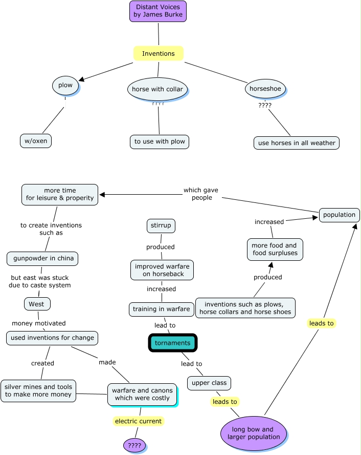
Sue's Team, gunpowder in china but east was stuck due to caste system West, horse with collar ???? to use with plow, West money motivated used inventions for change, warfare and canons which were costly ???? silver mines and tools to make more money, plow w/oxen, stirrup produced improved warfare on horseback, long bow and larger population leads to population, more time for leisure & properity to create inventions such as gunpowder in china, inventions such as plows, horse collars and horse shoes produced more food and food surpluses, improved warfare on horseback increased training in warfare