Warning:
JavaScript is turned OFF. None of the links on this page will work until it is reactivated.
If you need help turning JavaScript On, click here.
The Concept Map you are trying to access has information related to:
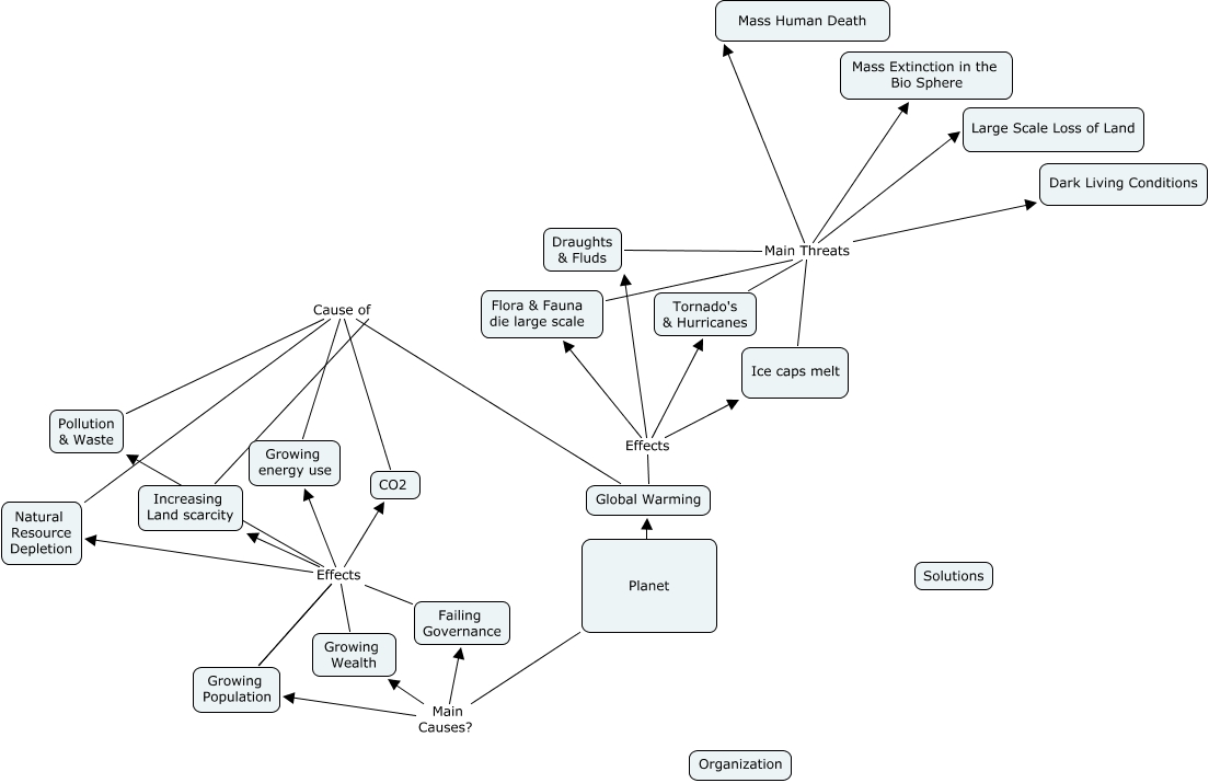
Healthy Planet, Planet Main Causes? Growing Wealth, Growing Population Effects Natural Resource Depletion, Planet Primary Effects Global Warming, Global Warming Effects Tornado's & Hurricanes, Global Warming Effects Draughts & Fluds, Growing Population Effects CO2, Tornado's & Hurricanes Main Threats Mass Human Death, Growing Population Effects Increasing Land scarcity, Failing Governance Effects Growing energy use, Draughts & Fluds Main Threats Mass Extinction in the Bio Sphere