Warning:
JavaScript is turned OFF. None of the links on this page will work until it is reactivated.
If you need help turning JavaScript On, click here.
The Concept Map you are trying to access has information related to:
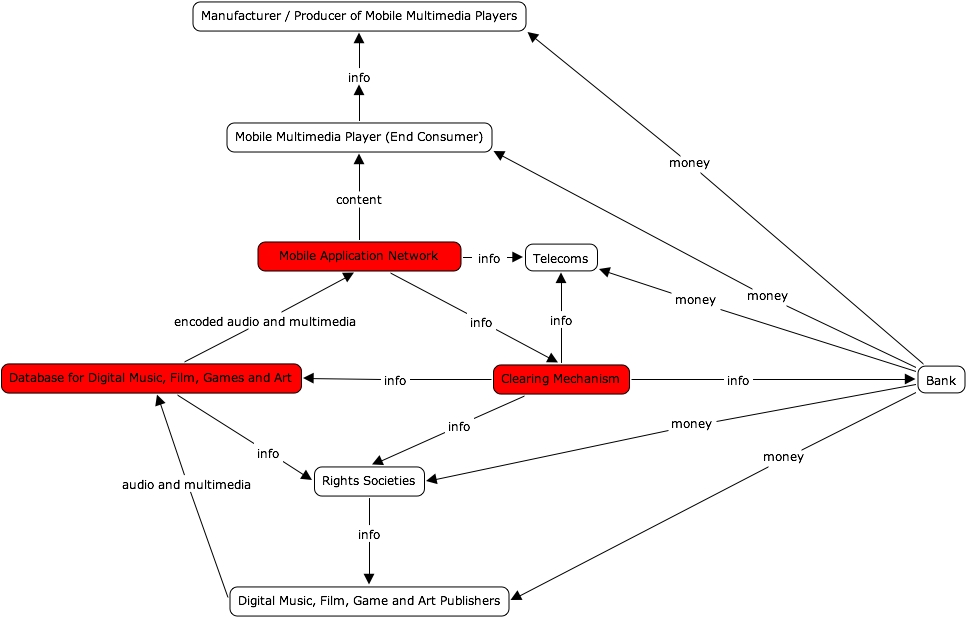
Concept Map, Bank money Digital Music, Film, Game and Art Publishers, Bank money Rights Societies, Clearing Mechanism info Bank, Mobile Application Network info Telecoms, Mobile Application Network info Telecoms, Bank money Mobile Multimedia Player (End Consumer), Database for Digital Music, Film, Games and Art encoded audio and multimedia Mobile Application Network, Rights Societies info Digital Music, Film, Game and Art Publishers, Bank money Telecoms, Mobile Application Network info Clearing Mechanism