Warning:
JavaScript is turned OFF. None of the links on this page will work until it is reactivated.
If you need help turning JavaScript On, click here.
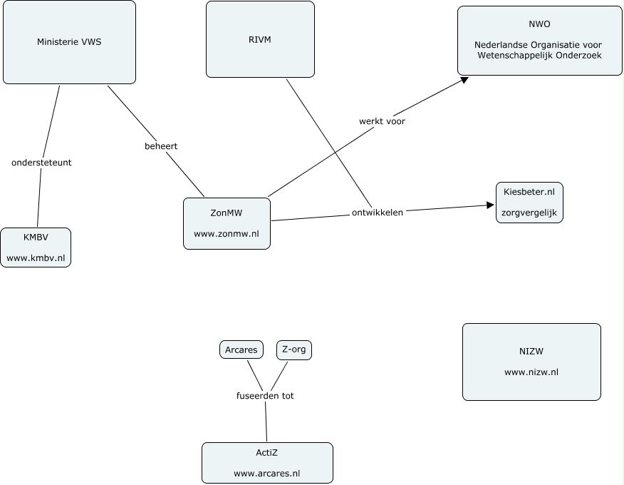
The Concept Map you are trying to access has information related to:
Health Sector Ecology, Arcares fuseerden tot ActiZ www.arcares.nl, ZonMW www.zonmw.nl werkt voor NWO Nederlandse Organisatie voor Wetenschappelijk Onderzoek, Ministerie VWS beheert ZonMW www.zonmw.nl, ZonMW www.zonmw.nl ontwikkelen Kiesbeter.nl zorgvergelijk, Ministerie VWS ondersteteunt KMBV www.kmbv.nl, Z-org fuseerden tot ActiZ www.arcares.nl, RIVM ontwikkelen Kiesbeter.nl zorgvergelijk