Warning:
JavaScript is turned OFF. None of the links on this page will work until it is reactivated.
If you need help turning JavaScript On, click here.
The Concept Map you are trying to access has information related to:
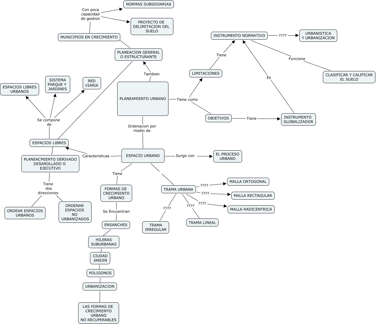
PLANEAMIENTO URBANO, PLANEACION GENERAL O ESTRUCTURANTE ???? MUNICIPIOS EN CRECIMIENTO, TRAMA URBANA ???? TRAMA LINEAL, ESPACIO URBANO Tiene FORMAS DE CRECIMIENTO URBANO, INSTRUMENTO NORMATIVO ???? URBANISTICA Y URBANIZACION, INSTRUMENTO NORMATIVO Funciona CLASIFICAR Y CALIFICAR EL SUELO, PLANEAMIENTO URBANO Ordenacion por medio de ESPACIO URBANO, PLANEACMIENTO DERIVADO DESAROLLADO O EJECUTIVO Tiene dos direcciones ORDEAR ESPACIOS URBANOS, PLANEAMIENTO URBANO Tiene como OBJETIVOS, ESPACIOS LIBRES Se compone de ESPACIOS LIBRES URBANOS, ESPACIO URBANO TRAMA URBANA