Warning:
JavaScript is turned OFF. None of the links on this page will work until it is reactivated.
If you need help turning JavaScript On, click here.
The Concept Map you are trying to access has information related to:
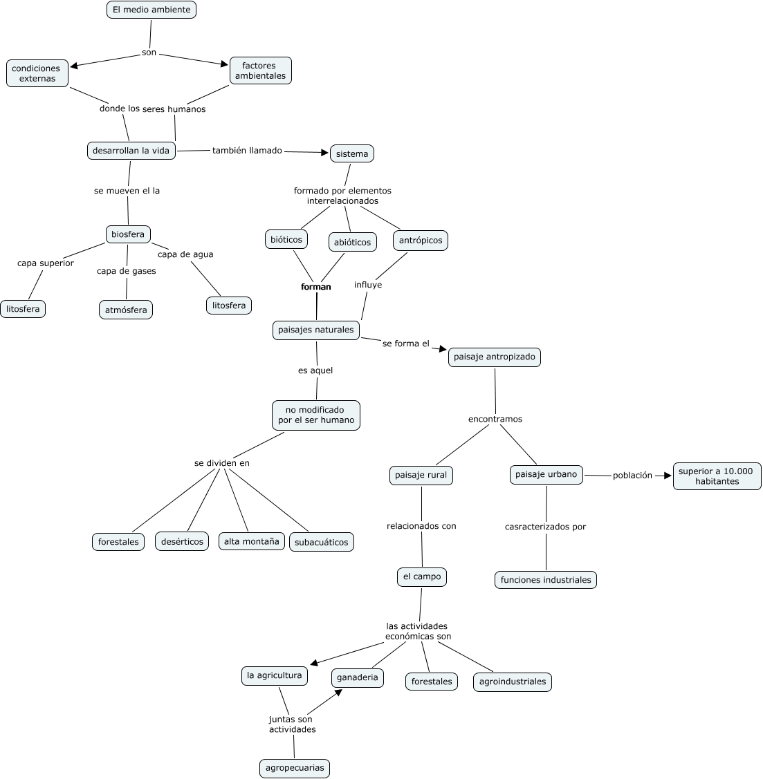
el medio ambiente, la agricultura juntas son actividades ganaderia, El medio ambiente son factores ambientales, bióticos forman paisajes naturales, desarrollan la vida se mueven el la biosfera, el campo las actividades económicas son ganaderia, factores ambientales seres humanos desarrollan la vida, biosfera capa de agua litosfera, la agricultura juntas son actividades agropecuarias, paisajes naturales es aquel no modificado por el ser humano, sistema formado por elementos interrelacionados antrópicos