Warning:
JavaScript is turned OFF. None of the links on this page will work until it is reactivated.
If you need help turning JavaScript On, click here.
The Concept Map you are trying to access has information related to:
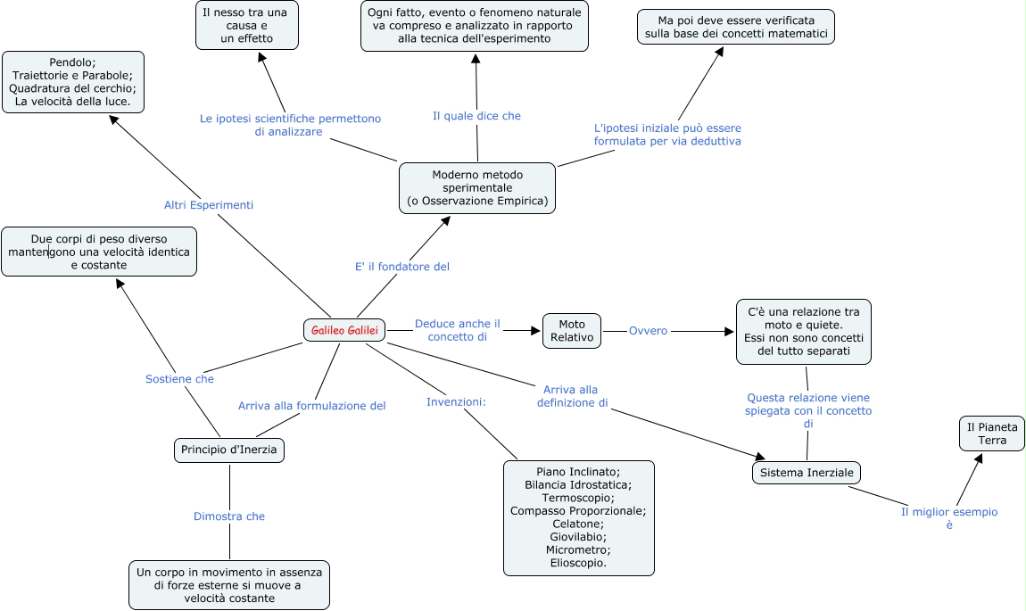
Scienza,ricerca,invenzioni, Moderno metodo sperimentale (o Osservazione Empirica) Le ipotesi scientifiche permettono di analizzare Il nesso tra una causa e un effetto, Moto Relativo Ovvero C'è una relazione tra moto e quiete. Essi non sono concetti del tutto separati, Sistema Inerziale Il miglior esempio è Il Pianeta Terra, Galileo Galilei Invenzioni: Piano Inclinato; Bilancia Idrostatica; Termoscopio; Compasso Proporzionale; Celatone; Giovilabio; Micrometro; Elioscopio., Galileo Galilei E' il fondatore del Moderno metodo sperimentale (o Osservazione Empirica), C'è una relazione tra moto e quiete. Essi non sono concetti del tutto separati Questa relazione viene spiegata con il concetto di Sistema Inerziale, Moderno metodo sperimentale (o Osservazione Empirica) L'ipotesi iniziale può essere formulata per via deduttiva Ma poi deve essere verificata sulla base dei concetti matematici, Galileo Galilei Sostiene che Due corpi di peso diverso mantengono una velocità identica e costante, Principio d'Inerzia Sostiene che Due corpi di peso diverso mantengono una velocità identica e costante, Principio d'Inerzia Dimostra che Un corpo in movimento in assenza di forze esterne si muove a velocità costante