Warning:
JavaScript is turned OFF. None of the links on this page will work until it is reactivated.
If you need help turning JavaScript On, click here.
The Concept Map you are trying to access has information related to:
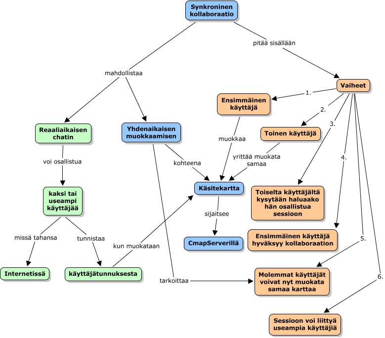
Synkroninen kollaboraatio, Vaiheet 4. Ensimmäinen käyttäjä hyväksyy kollaboraation, Toinen käyttäjä yrittää muokata samaa Käsitekartta, Käsitekartta sijaitsee CmapServerillä, Yhdenaikaisen muokkaamisen tarkoittaa Molemmat käyttäjät voivat nyt muokata samaa karttaa, Ensimmäinen käyttäjä muokkaa Käsitekartta, Vaiheet 2. Toinen käyttäjä, Reaaliaikaisen chatin voi osallistua kaksi tai useampi käyttäjää, kaksi tai useampi käyttäjää tunnistaa käyttäjätunnuksesta, Vaiheet 1. Ensimmäinen käyttäjä, käyttäjätunnuksesta kun muokataan Käsitekartta