Warning:
JavaScript is turned OFF. None of the links on this page will work until it is reactivated.
If you need help turning JavaScript On, click here.
The Concept Map you are trying to access has information related to:
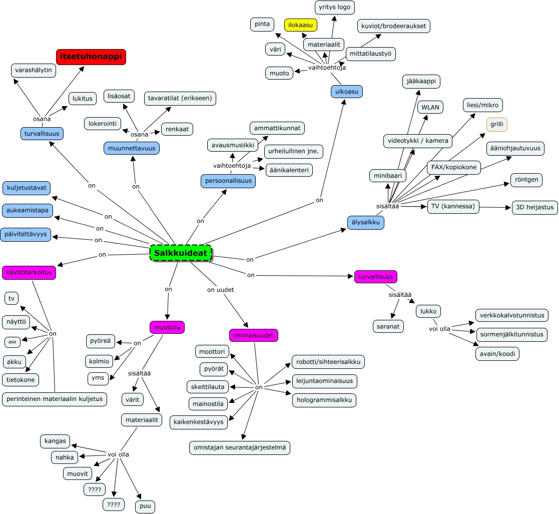
Salkkuideat, turvallisuus osana itsetuhonappi, muunnettavuus osana renkaat, Salkkuideat on päivitettävyys, Salkkuideat on muotoilu, materiaalit voi olla ????, ominaisuudet on omistajan seurantajärjestelmä, ulkoasu vaihtoehtoja väri, Salkkuideat on ulkoasu, ulkoasu vaihtoehtoja ilokaasu, ulkoasu vaihtoehtoja pinta