Warning:
JavaScript is turned OFF. None of the links on this page will work until it is reactivated.
If you need help turning JavaScript On, click here.
The Concept Map you are trying to access has information related to:
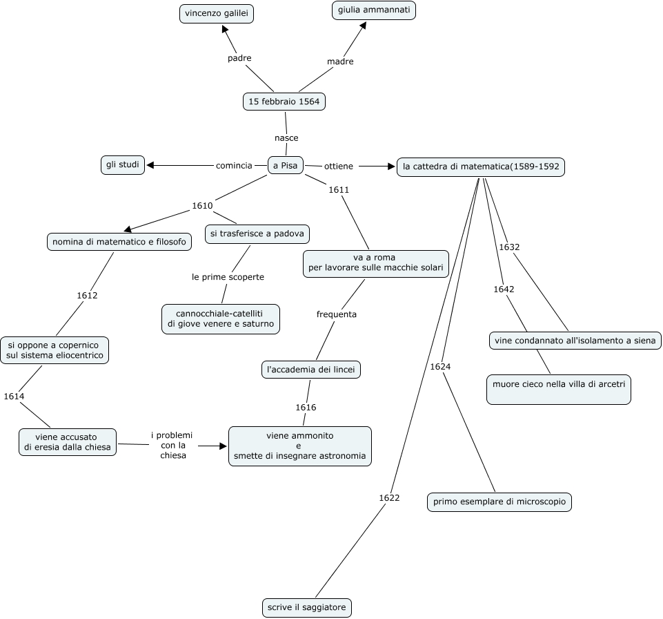
la vita alessandra rita ilaria, 15 febbraio 1564 madre giulia ammannati, a Pisa 1610 nomina di matematico e filosofo, viene accusato di eresia dalla chiesa i problemi con la chiesa viene ammonito e smette di insegnare astronomia, la cattedra di matematica(1589-1592 1624 primo esemplare di microscopio, la cattedra di matematica(1589-1592 1632 vine condannato all'isolamento a siena, a Pisa comincia gli studi, 15 febbraio 1564 padre vincenzo galilei, a Pisa 1610 si trasferisce a padova, va a roma per lavorare sulle macchie solari frequenta l'accademia dei lincei, la cattedra di matematica(1589-1592 1642 muore cieco nella villa di arcetri