Warning:
JavaScript is turned OFF. None of the links on this page will work until it is reactivated.
If you need help turning JavaScript On, click here.
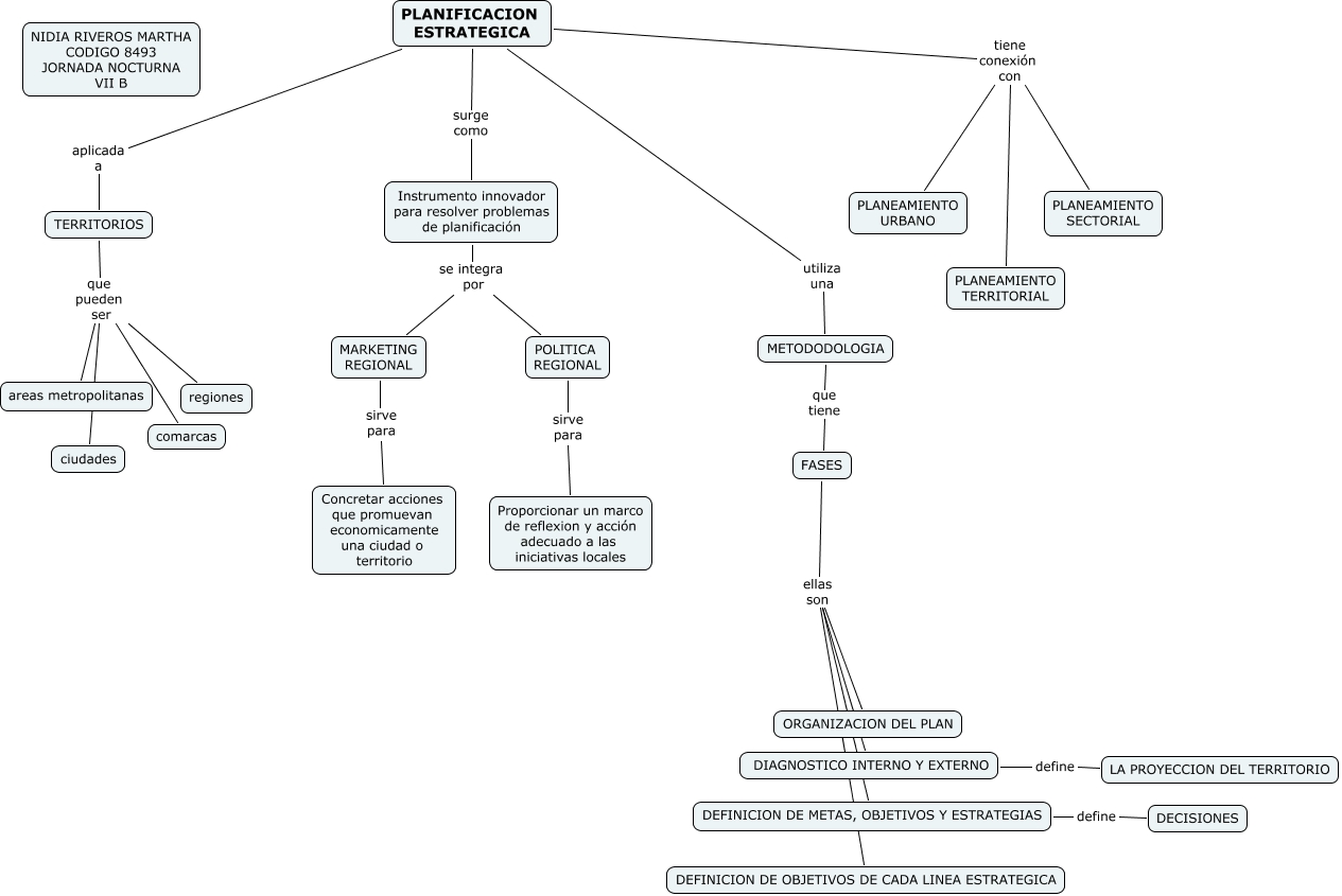
The Concept Map you are trying to access has information related to:
PLANIFICACION ESTRATEGICA, MARKETING REGIONAL sirve para Concretar acciones que promuevan economicamente una ciudad o territorio, FASES ellas son ORGANIZACION DEL PLAN, DIAGNOSTICO INTERNO Y EXTERNO define LA PROYECCION DEL TERRITORIO, Instrumento innovador para resolver problemas de planificación se integra por POLITICA REGIONAL, PLANIFICACION ESTRATEGICA tiene conexión con PLANEAMIENTO TERRITORIAL, PLANIFICACION ESTRATEGICA tiene conexión con PLANEAMIENTO SECTORIAL, FASES ellas son DEFINICION DE METAS, OBJETIVOS Y ESTRATEGIAS, PLANIFICACION ESTRATEGICA utiliza una METODODOLOGIA, FASES ellas son DEFINICION DE OBJETIVOS DE CADA LINEA ESTRATEGICA, DEFINICION DE METAS, OBJETIVOS Y ESTRATEGIAS define DECISIONES