WARNING:
JavaScript is turned OFF. None of the links on this concept map will
work until it is reactivated.
If you need help turning JavaScript On, click here.
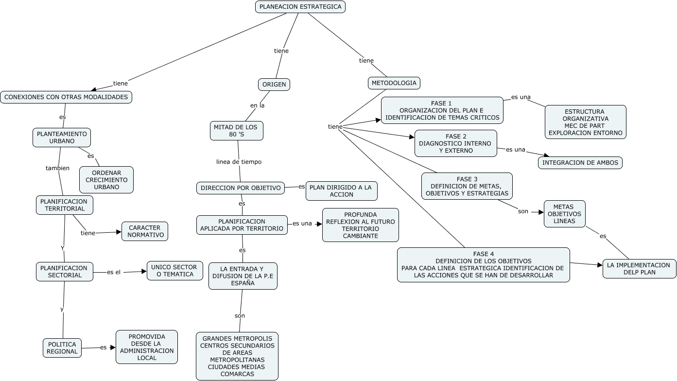
Este Cmap, tiene información relacionada con: PLANEACION ESRATEGICA JENIFER RUIZ, PLANTEAMIENTO URBANO tambien PLANIFICACION TERRITORIAL, POLITICA REGIONAL es PROMOVIDA DESDE LA ADMINISTRACION LOCAL, PLANEACION ESTRATEGICA tiene METODOLOGIA, FASE 3 DEFINICION DE METAS, OBJETIVOS Y ESTRATEGIAS son METAS OBJETIVOS LINEAS, METODOLOGIA tiene FASE 3 DEFINICION DE METAS, OBJETIVOS Y ESTRATEGIAS, FASE 4 DEFINICION DE LOS OBJETIVOS PARA CADA LINEA ESTRATEGICA IDENTIFICACION DE LAS ACCIONES QUE SE HAN DE DESARROLLAR ???? LA IMPLEMENTACION DELP PLAN, PLANIFICACION SECTORIAL y POLITICA REGIONAL, MITAD DE LOS 80 'S linea de tiempo DIRECCION POR OBJETIVO, PLANTEAMIENTO URBANO es ORDENAR CRECIMIENTO URBANO, PLANEACION ESTRATEGICA tiene CONEXIONES CON OTRAS MODALIDADES, PLANEACION ESTRATEGICA tiene ORIGEN, PLANIFICACION TERRITORIAL tiene CARACTER NORMATIVO, FASE 1 ORGANIZACION DEL PLAN E IDENTIFICACION DE TEMAS CRITICOS es una ESTRUCTURA ORGANIZATIVA MEC DE PART EXPLORACION ENTORNO, METODOLOGIA tiene FASE 2 DIAGNOSTICO INTERNO Y EXTERNO, DIRECCION POR OBJETIVO es PLANIFICACION APLICADA POR TERRITORIO, LA ENTRADA Y DIFUSION DE LA P.E ESPAÑA son GRANDES METROPOLIS CENTROS SECUNDARIOS DE AREAS METROPOLITANAS CIUDADES MEDIAS COMARCAS, PLANIFICACION APLICADA POR TERRITORIO es LA ENTRADA Y DIFUSION DE LA P.E ESPAÑA, METAS OBJETIVOS LINEAS es LA IMPLEMENTACION DELP PLAN, METODOLOGIA tiene FASE 1 ORGANIZACION DEL PLAN E IDENTIFICACION DE TEMAS CRITICOS, PLANIFICACION TERRITORIAL Y PLANIFICACION SECTORIAL