Warning:
JavaScript is turned OFF. None of the links on this page will work until it is reactivated.
If you need help turning JavaScript On, click here.
The Concept Map you are trying to access has information related to:
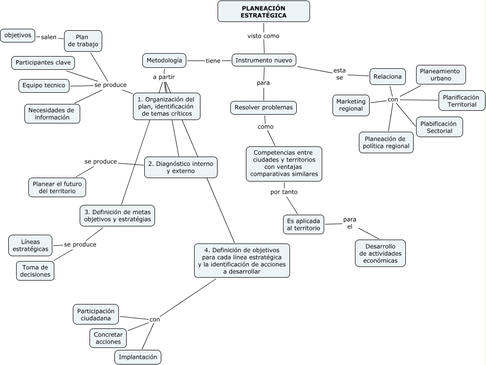
PLANEACIÓN ESTRATÉGICA Diana Mora G, Líneas estratégicas se produce Toma de decisiones, Marketing regional con Plabificación Sectorial, Metodología a partir 2. Diagnóstico interno y externo, Equipo tecnico se produce Necesidades de información, Plan de trabajo se produce Necesidades de información, Competencias entre ciudades y territorios con ventajas comparativas similares por tanto Es aplicada al territorio, Metodología a partir 3. Definición de metas objetivos y estratégias, Planificación Territorial con Planeación de política regional, 4. Definición de objetivos para cada línea estratégica y la identificación de acciones a desarrollar con Concretar acciones, Resolver problemas como Competencias entre ciudades y territorios con ventajas comparativas similares