Warning:
JavaScript is turned OFF. None of the links on this page will work until it is reactivated.
If you need help turning JavaScript On, click here.
The Concept Map you are trying to access has information related to:
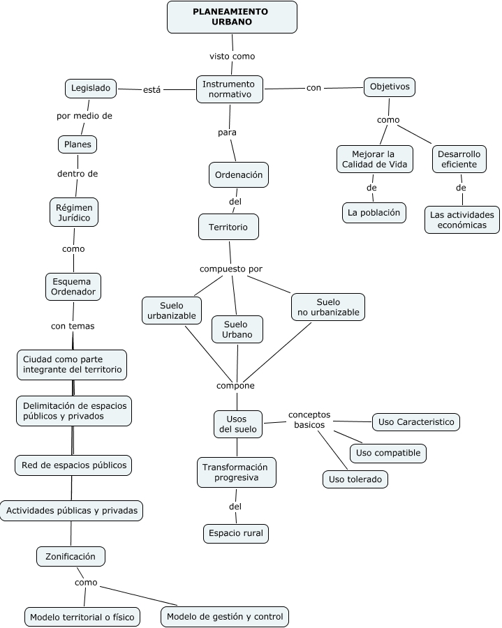
PLANEAMIENTO URBANO Diana Mora G, Suelo no urbanizable compone Transformación progresiva, Esquema Ordenador con temas Ciudad como parte integrante del territorio, Ordenación del Territorio, Planes dentro de Régimen Jurídico, Uso Caracteristico conceptos basicos Uso compatible, Uso Caracteristico conceptos basicos Uso tolerado, Suelo Urbano compone Transformación progresiva, Transformación progresiva del Espacio rural, Suelo urbanizable compone Transformación progresiva, Modelo de gestión y control como Modelo territorial o físico