Warning:
JavaScript is turned OFF. None of the links on this page will work until it is reactivated.
If you need help turning JavaScript On, click here.
The Concept Map you are trying to access has information related to:
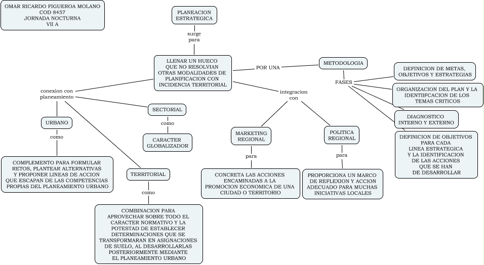
8457_PLANEACION ESTRATEGICA, URBANO como COMPLEMENTO PARA FORMULAR RETOS, PLANTEAR ALTERNATIVAS Y PROPONER LINEAS DE ACCION QUE ESCAPAN DE LAS COMPETENCIAS PROPIAS DEL PLANEAMIENTO URBANO, LLENAR UN HUECO QUE NO RESOLVIAN OTRAS MODALIDADES DE PLANIFICACION CON INCIDENCIA TERRITORIAL integracion con MARKETING REGIONAL, LLENAR UN HUECO QUE NO RESOLVIAN OTRAS MODALIDADES DE PLANIFICACION CON INCIDENCIA TERRITORIAL conexion con planeamiento TERRITORIAL, PLANEACION ESTRATEGICA surge para LLENAR UN HUECO QUE NO RESOLVIAN OTRAS MODALIDADES DE PLANIFICACION CON INCIDENCIA TERRITORIAL, LLENAR UN HUECO QUE NO RESOLVIAN OTRAS MODALIDADES DE PLANIFICACION CON INCIDENCIA TERRITORIAL integracion con POLITICA REGIONAL, LLENAR UN HUECO QUE NO RESOLVIAN OTRAS MODALIDADES DE PLANIFICACION CON INCIDENCIA TERRITORIAL conexion con planeamiento SECTORIAL, LLENAR UN HUECO QUE NO RESOLVIAN OTRAS MODALIDADES DE PLANIFICACION CON INCIDENCIA TERRITORIAL POR UNA METODOLOGIA, LLENAR UN HUECO QUE NO RESOLVIAN OTRAS MODALIDADES DE PLANIFICACION CON INCIDENCIA TERRITORIAL conexion con planeamiento URBANO, METODOLOGIA FASES DEFINICION DE METAS, OBJETIVOS Y ESTRATEGIAS, METODOLOGIA FASES DEFINICION DE OBJETIVOS PARA CADA LINEA ESTRATEGICA Y LA IDENTIFICACION DE LAS ACCIONES QUE SE HAN DE DESARROLLAR