Warning:
JavaScript is turned OFF. None of the links on this page will work until it is reactivated.
If you need help turning JavaScript On, click here.
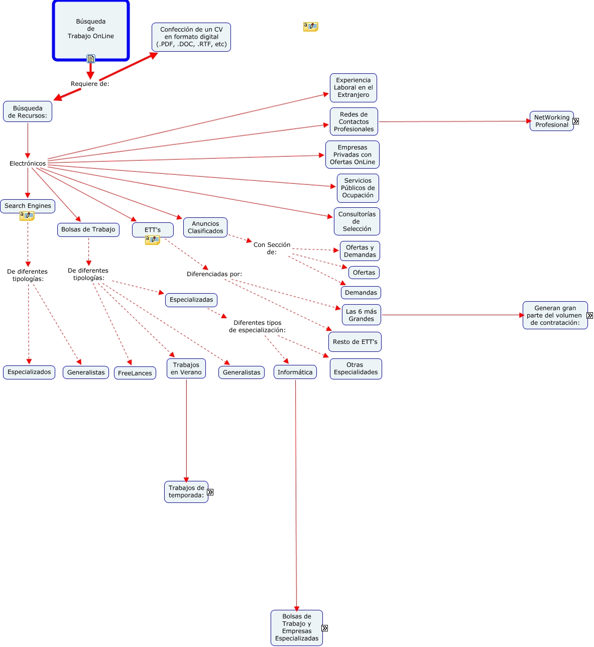
The Concept Map you are trying to access has information related to:
Trabajo, Anuncios Clasificados Con Sección de: Ofertas, Informática Bolsas de Trabajo y Empresas Especializadas: UniversoBit, Informática Bolsas de Trabajo y Empresas Especializadas: Barrpunto.Com, Informática Bolsas de Trabajo y Empresas Especializadas: Informáticos.Com, Las 6 más Grandes Generan gran parte del volumen de contratación: Adecco, Búsqueda de Recursos: Electrónicos Redes de Contactos Profesionales, Búsqueda de Recursos: Electrónicos Consultorías de Selección, Las 6 más Grandes Generan gran parte del volumen de contratación: Vedior-Laborman, Informática Bolsas de Trabajo y Empresas Especializadas: Nova Notio, Redes de Contactos Profesionales NetWorking Profesional Ryze