Warning:
JavaScript is turned OFF. None of the links on this page will work until it is reactivated.
If you need help turning JavaScript On, click here.
The Concept Map you are trying to access has information related to:
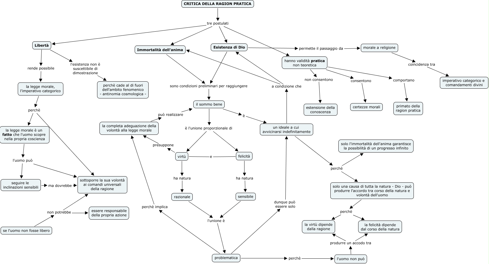
C_rag_pratica2, CRITICA DELLA RAGION PRATICA tre postulati Immortalità dell'anima, solo una causa di tutta la natura - Dio - può produrre l'accordo tra corso della natura e volontà dell'uomo perchè la virtù dipende dalla ragione, un ideale a cui avvicinarsi indefinitamente perchè solo una causa di tutta la natura - Dio - può produrre l'accordo tra corso della natura e volontà dell'uomo, morale a religione coincidenza tra imperativo categorico e comandamenti divini, un ideale a cui avvicinarsi indefinitamente a condizione che Immortalità dell'anima, il sommo bene è l'unione proporzionale di virtù, Esistenza di Dio permette il passaggio da morale a religione, il sommo bene è l'unione proporzionale di felicità, hanno validità pratica non teoretica non consentono estensione della conoscenza, CRITICA DELLA RAGION PRATICA tre postulati hanno validità pratica non teoretica